Человек в оранжевом
Как столичные чиновники наживаются на мигрантах
Предвыборная кампания Сергея Собянина стартовала с поиска врагов — виноватыми в городских проблемах оказались мигранты. Рецепт «главного кандидата» в столичные мэры созвучен лозунгу небезызвестного Движения против нелегальной иммиграции (ДПНИ): мол, пусть поработают и уезжают. Однако он явно забыл спросить совета у своего зама Петра Бирюкова* — тот рассказал бы ему, почему приезжие теперь неотделимы от Москвы

Мигранты твердо встроились в инфраструктуру столицы
| *И.о. заместителя мэра Москвы по вопросам жилищно-коммунального хозяйства и благоустройства |
Поздний вечер, Тишинская площадь, фонарь слабо освещает монумент Зураба Церетели «Дружба навеки», возле которого собрались пятеро дюжих парней во главе с худощавым предводителем плюс съемочная группа шведского ТВ с переводчиком да пара российских журналистов. Движение «Святая Русь» вышло на очередную облаву против нелегальных мигрантов, заселяющих подвалы домов Красной Пресни.
Охота на человека
Поначалу все это похоже на игру в войнушку: лидер движения Игорь Мангушев отправляется «на разведку», парни курят, отпускают грубые солдатские шутки, хорохорятся, как перед атакой, которая может стать последней, хотя не могут не понимать: сила сегодня на их стороне. Вот у одного из них звонит телефон. «Так, разбиваемся на пары, идем в сторону Грузинской, друг к другу не приближаемся, но и не теряемся. Надо во двор без палева зайти», — приказывает он.
Во двор все равно заходим гурьбой, и тут же начинается гон: «Давай, давай, не упускай его». Добыча — до смерти перепуганный Али, одетый в оранжевую спецовку с надписью «Максима-групп», и его бойкая жена, которая, не закрывая рта, пытается отбить мужа. И все снова кажется каким-то игрушечным, как будто отряд первоклассников поймал «шпиона» из соседней школы и пытается выпытать у него страшную тайну. «Так, где ты живешь? Отвечай давай, пока хуже не стало. В подвале живешь? Где ключи от него?» Жена отвечает за Али, говорит, что живут они на Ленинском проспекте, а здесь только работают. Ей не верят, находят подвал, спускаются туда, но жизнью здесь не пахнет: картонная коробка заменяет стол, на нем — остатки вечерней трапезы, но ни матрасов, ни личных вещей.

Угол для двоих в подвале для многих приезжих — роскошь
Все снова поднимаются наверх, идут куда-то, Али рассказывает на очень плохом русском, что приехал из Ошского района Киргизии, божится, что живет на Ленинском, а в подвале только «делает отношения» с женой, потому что в их однокомнатной квартире — три семьи. «Отпустите меня, пожалуйста», — вдруг слезно просит он, обращаясь к переводчику шведских журналистов. Тот косится на стоящего рядом широкоплечего святоруса и виновато отвечает, что ничего сделать не может.
Наконец, находится еще один подвал, в котором явно кто-то живет. На двери висит ничего не запирающий амбарный замок, а сама дверь прикручена изнутри проволокой — это как если бы мыши заложили норку клочком ваты, спасаясь от кота. Дверь долго с грохотом сопротивляется, пока проволока не поддается — и вот вся компания спускается вниз. Здесь расположились три киргизские пары, разделив узкий подвал общей площадью метров 15 на три каморки. В нос ударяет спертый сырой воздух, в подвале темно, несмотря на то, что в каждом помещении болтается на потолке голая лампочка. В ванной сделан отвод воды из трубы дома, у входа на столе лежит раскрытое подарочное издание «Войны и мира» 70-х годов: «Всё тащут, как сороки, — говорит один из парней. — Эй, эй, ты куда пошла? — спрашивает тут же девушку-киргизку. — В туалет? А, ну давай, только быстрей, а то бегай потом тут за тобой по всему району».

Нехитрый скарб подвальных жильцов состоит из привезенного из Киргизии и собранного на близлежащих свалках
Дальше события развиваются по стандартной схеме. Святорусы вызывают полицию, едут в участок, пишут заявление, но мигрантов чаще всего отпускают, сняв отпечатки пальцев, а в ответ на заявление сообщают обычно: «Была проведена проверка, лиц, незаконно проживающих, не выявлено». «Депортируют только процентов десять, — говорит Игорь Мангушев, — но после нескольких таких облав они сами ищут другое жилье».
Мигранты под судьей
По самым скромным подсчетам, в московской инфраструктуре занято до 100 тыс. дворников и специалистов разных профессий — плотников, электриков, слесарей. Более 90% из них — приезжие из Узбекистана, Киргизии, Таджикистана, причем, как объяснил The New Times Андрей Егоров, активно занимающийся проблемами ЖКХ, помощник муниципального депутата округа Измайлово Людмилы Богачевой, порядка 60% живут и работают в Москве нелегально.
„
Зарплата у Азиза обычная для столичного дворника — порядка 24 тысяч. Вот только на руки он получает всего 11, остальное остается в кармане у «хозяина» — местного РЭУ
” Так, дворник Азиз, с которым The New Times познакомился на севере Москвы, вот уже год как приехал из Бухары, но никаких документов так и не оформил. На вопрос, что же делать с полицией, отмахивается: «Хозяин всем занимается». За год жизни Азиз только раз выехал из своего района — в центр города на 9 мая салют посмотреть: любое путешествие может грозить взяткой полицейскому, а 1 тыс. рублей за отсутствие регистрации — деньги для Азиза немалые. Зарплата у него обычная для столичного дворника — порядка 24 тысяч. Вот только на руки он получает всего 11, остальное остается в кармане у того же «хозяина» — местного РЭУ. «По документам это провести очень просто, — говорит Андрей Егоров, — даже если мигрант оформлен на работу официально с белой зарплатой, компания устанавливает систему штрафов. В таком случае со счета на зарплату снимают полную сумму, а на руки выдают лишь часть». Впрочем, бывает, что руководство просто пользуется безграмотностью своих работников: дает им на подпись две ведомости с одинаковой суммой. А ведомости на самом деле разные, по одной зарплата выдается работнику, по другой — остается у дирекции.
По-русски Азиз говорит плохо, но слово «подработка» знает хорошо: кому-то надо плитку положить, кому-то мусор вынести — выходит еще тысяч 11–12, которые он отправляет семье в Бухару. Оставшихся денег хватает на еду и ежемесячную женщину — местные «московские» узбечки предлагают себя за 1500 рублей. Благо, за жилье платить не надо: сам Азиз и шестеро его земляков расположились в щитовой девятиэтажного панельного дома — этот «кров» предоставил все тот же «хозяин». Но Азиз доволен, ведь другим узбекам в районе повезло меньше: буквально за углом, в подвале очередной девятиэтажки, живут около 90 человек, большинство из них платит за возможность спать в помещении по 8 тыс. рублей в месяц плюс по две тысячи — участковому, чтобы не придирался к документам. На первом этаже этого дома, к слову сказать, — приемная мирового судьи и Центр безопасности района, напротив — районный суд.
Рабочий день Азиза начинается в 6 утра: до 8 нужно вымести тротуары на всем участке. В 9 — сбор у начальника, который раздает указания: там надо газон засадить, там ограждение подкрасить… С 12 до 14 — обед, потом вторая уборка, и в 17 дворники освобождаются, чтобы заняться теми самыми подработками. Впрочем, это тоже как пойдет: зимой порой приходится убирать снег до двух ночи, чтобы в 6 утра снова выйти на смену.
![]() |
| Али божится, что живет в квартире на Ленинском проспекте, а в подвале на Пресне только «делает отношения» с женой |
«Без мигрантов Москва утонет, — сказал в интервью The New Times Абу Шихалиев, начальник участка № 6 Пресненского района, обслуживаемого той самой «Максима-групп», спецовка которой была на пойманном святорусами Али. — Конечно, мне было бы удобнее работать с людьми, которые хотя бы по-русски говорят. Но какой русский пойдет работать за такую зарплату и при таком графике? К тому же с узбеком я могу стоять над душой, чтобы он работал хорошо, а русский меня пошлет подальше».
По словам Абу Шихалиева, его участку «повезло»: 20% его сотрудников — старые кадры. Они, в общем, тоже мигранты, но приехали из советской глубинки еще в 80-х. Остальные — иностранцы, причем 20% из них работают на «испытательном сроке» — без разрешений на работу. «Ну а как? — задается вопросом Абу. — Мы им сделаем документы, а они потом от нас на стройку сбегут? Они сами должны заниматься этим, говорят, тысяч 17 это стоит».
Впрочем, по словам Андрея Егорова, практика испытательных сроков, хоть и вправду распространена в Москве, но абсолютно незаконна: «Для иностранца не может быть испытательного срока, он должен въезжать в страну, заранее зная, где он будет работать, на него должна быть выделена квота и выдано разрешение на работу».
Уборка-однодневка

Нажмите, чтобы увеличить картинку
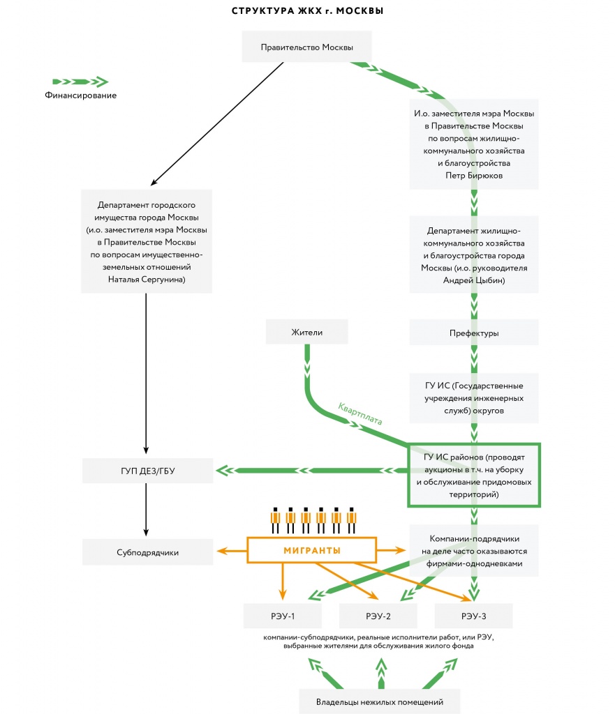
Депутат Мосгордумы, руководитель фракции КПРФ Андрей Клычков сказал The New Times, что на уборку придомовых территорий и работы по содержанию жилых домов в 2012 году, согласно его подсчету, из бюджета города было выделено около 11 млрд рублей. Большая часть этих денег отправляется через курируемый Петром Бирюковым Департамент жилищно-коммунального хозяйства и благоустройства города в префектуры, распределяющие их по ГУ (государственные учреждения) ИС (инженерные службы) округов, а те, в свою очередь, по ГУ ИС районов. Причем если управляющие компании по уходу за жилым фондом жильцы де-юре выбирают сами, то на уборку территории ГУ ИС районов проводят ежегодные электронные аукционы. Подрядчики, принимающие участие в конкурсах, должны не только предложить наименьшую стоимость контракта, но и отчитаться за проделанную работу.
На деле же, как объяснил журналу Андрей Егоров, существуют две основные схемы, по которым выигрываются аукционы: либо в них принимают участие несколько компаний, принадлежащих через подставных лиц одним и тем же людям, — тогда конкурс выигрывается с минимальным снижением. Либо некая фирма-однодневка предлагает демпинговую цену, а после подписания госконтракта передает все работы субподрядчикам. «К примеру, есть лот на уборку территории на 50 млн рублей. Его выигрывает фирма-однодневка, предложившая взяться за заказ за 35 млн. А компания, которая реально будет делать эту работу, получит дай бог 10, да и то чаще всего наличными, так что никакого контроля за этими деньгами нет», — поясняет Андрей Егоров. Субподрядчиками в таком случае часто выступают местные РЭУ, выбранные жителями для обслуживания домов.
„
*Руководство ООО «Технология», выигравшего львиную долю аукционов в районе Измайлово, не раз в частных беседах заявляло, что «работает напрямую с Бирюковым»*
” Впрочем, в штате РЭУ часто не бывает дворников — уборкой территории эти структуры заниматься не должны. Так что приходится добирать персонал за счет тех же мигрантов. «Бывает, что РЭУ отказывается работать на предложенных условиях, тогда фирма-однодневка сама отправляет автобус на Курский вокзал, привозит оттуда несколько десятков мигрантов, селит их в подвале и вроде как начинает тоже вести какую-то деятельность», — поясняет Андрей Егоров. Роль фирм-однодневок, как ни странно, могут исполнять и принадлежащие государству ГУП ДЕЗ (Дирекция единого заказчика), не имеющие права держать в штате дворников и слесарей и потому вынужденные находить подрядчиков. Как результат: о чистоте подъездов и дворов заботятся те же мигранты, по большей части нелегальные.
Несмотря на то что штраф за использование труда неоформленных иностранцев может доходить до 800 тыс. рублей, лишь немногие управляющие компании получают квоты на иностранную рабочую силу. В любом случае при отсутствии квоты можно всегда решить вопрос с ФМС: стоимость одного разрешения на работу — 20 тыс. рублей. «До штрафов вообще доходит редко, — объяснила The New Times муниципальный депутат Пресненского района Елена Ткач, — руководство компаний решает вопрос напрямую с ФМС и полицией, которые просто предупреждают их о проверках, если уж возникает необходимость их провести. У них чуть не все начальники ОВД на зарплате».

Приезжие из Джелалабадского района Киргизии на работах по укладке асфальта
Бороться с нарушениями в этой области сложно, если не бесполезно. Так, пожелавший остаться неназванным представитель одной из управляющих компаний района Измайлово рассказал The New Times: руководство ООО «Технология», выигравшего львиную долю аукционов в районе, не раз в частных беседах заявляло, что «работает напрямую с Бирюковым». Проверить эти связи, конечно, невозможно, но и так ясно, что без сильных заступников получить бизнес той же «Технологии» было бы сложно, компания была зарегистрирована лишь за несколько месяцев до проведения аукционов, причем в наличии были все признаки фирмы-однодневки: нахождение по адресу массовой регистрации, минимальный уставной фонд, учредитель, генеральный директор и главный бухгалтер в одном лице, а самое главное, полное отсутствие сотрудников, которые должны были выполнять предусмотренные аукционами работы. Обращения Андрея Егорова в прокуратуру результатов не принесли: прокуроры отделались отписками, ООО «Технология» тем временем, передав работы по субподряду, внезапно переехало в Нижний Новгород, чтобы провести там некую реорганизацию. Поцелуй для Собянина
Решение проблемы возможно было бы найти, если бы была политическая воля, говорят в один голос все, с кем удалось поговорить журналу. При этом Андрей Егоров видит корень зла в коррумпированной системе ГУ ИС, распределяющих деньги, не выполняя никаких работ и проверяя их выполнение другими сквозь пальцы.
Впрочем, и с персоналом тоже можно было бы найти выход. «В центре есть тысячи метров жилья в расселенных домах. Они просто стоят, потом разными способами переходят в частную собственность. Тут неожиданно происходит пожар или обрушение, новые хозяева получают или попросту покупают бумаги об аварийности — и вот новая точечная застройка», — объясняет Елена Ткач, добавляя, что часть этих домов можно было бы отремонтировать и превратить в общежития: «Это были бы государственные доходные дома, куда мы могли бы заселить в том числе и дворников».
Подобная инициатива была представлена кандидату в мэры Сергею Собянину, однако надежды на ее реализацию мало. «Вот Лужков, к примеру, был враг, — говорит Елена Ткач, — но это было и плохо, и хорошо одновременно: если он говорил что-то, то так тому и быть. А Собянин делает такие заявления — иногда даже расцеловать хочется. А потом звонишь в мэрию, говоришь, что вот только что Сергей Семенович сказал то-то на камеры, нужна такая-то бумажка, номер документа… А документа никакого нет. Есть система устных распоряжений, которую никто не принимает за руководство к действию».
Так что и с мигрантами, наверное, будет как в древней восточной пословице про караван и собаку: мэр будет ругать приезжих, а они по-прежнему будут жить по подвалам, подметая московские улицы и обогащая московских чиновников.
фотографии: ИТАР-ТАСС, Егор Слизяк, Reuters
