Физика на кухне

Андрей Варламов. Фото Наташи Четвериковой.
Интеллектуальный партнер проекта Мы публикуем расширенную версию текста и видеозапись лекции доктора физико-математических наук, профессора университета «Тор Вергата» (Рим), ведущего научного сотрудника Института сверхпроводимости и инновационных материалов Национального Совета по науке (Италия), ведущего научного сотрудника лаборатории «Сверхпроводящие метаматериалы» в НИТУ МИСиС (Москва) Андрея Андреевича Варламова.
Текст лекции
Добрый вечер всем, мне очень приятно вас видеть. Я надеюсь, что мы с толком проведем эти полтора часа. Действительно, то, что я сегодня буду рассказывать, произрастает из журнала Квант. Поверьте мне, я не занимаюсь пропагандой, но журнал Квант был и остается действительно уникальным в мире. Я побывал во многих странах, преподавал в разных университетах и разговаривал с людьми, занимающимися популяризацией. Уникальная черта журнала Квант – в нем не боялись писать формулы. А ведь, как сказал Стивен Хокинг, каждая формула в тексте отпугивает половину читателей, а геометрическую прогрессию вы суммировать умеете.
Книга, которую сейчас показал Борис, и которую издал находящийся здесь Алеша Овчинников, тоже не боится формул. Сейчас она на готовится к изданию уже на седьмом языке – на французском. И условие издателя, которого почти сразу нашел мой соавтор, французский академик Жак Виллен, было убрать из текста формулы. Но это на себя взял Жак, я формулы вычеркивать не умею. Тем не менее, сегодня я постараюсь, чтобы их было немного и они были бы понятны. Гуманитариев прошу потерпеть.
Итак, почему физика на кухне? В принципе, я мог бы рассказать и про что-нибудь другое. И про явление сверхпроводимости и про нано-технологии. Возможно, что, рано или поздно, у нас эти разговоры тоже состоятся.
Знаете пословицу, «Неофит святее Папы?» Когда я впервые попал в Италию, где я работаю последние 13 лет, то быстро понял, что в центре здешнего мироздания находится кухня. За столом не говорят о политике, а начинают с того, что каждый рассказывает, что кушали вчера за закуской. За первым блюдом обсуждаем, что едим сегодня, а с десертом мечтательно, что будем есть завтра. Нужно было как-то на это откликнуться. Мы еще помним, как Владимир Ильич Ленин говорил, что искусство должно быть понятно народу. Не понято, а понятно (кажется, в исходной цитате понято народом. Но часто, тем не менее, читалось, как понятно). Многие вещи, которые итальянцам понятны от рождения, неофиту хочется понять. Соглашаешься, что должно быть так, а не иначе, но хочется понять, почему. Поскольку первое блюдо в Италии по умолчанию означает пасту (бывают супы, конечно, однако под первым все-таки понимается именно паста), то обсуждение физики на кухне я начну именно с физики пасты. Но как предварительный этап, я отправлюсь в Америку. Для того чтобы вывести формулу для пасты, я, для начала, выведу главную формулу кулинарии и сделаю это на примере варки мяса.
Главная формула кулинарии
Давайте разберемся, что означает сварить мясо? Тут есть биологи, я сразу приношу извинения, если использую неправильную терминологию, потому что необходимые термины буду переводить из итальянского. Мясо, в основном, состоит из белков (протеинов). Что такое протеины? С геометрической точки зрения, это запутанные узлы, которые, по мере повышения температуры распрямляются. При определенной температуре, -- для каждого типа мяса она своя (для говядины это 74 градуса, для рыбы -- 47 градусов, для желтка и белка -- около 64 градусов Цельсия), -- происходит денатурация (компактификация) этих цепочек: распрямившись они образуют коврики. Различие между вареным и недоваренным мясом состоит в том образовались эти коврики или нет. Итак, при температуре около 75 градусов, в говядине такая компактификация происходит, в результате чего и получится вареное мясо.
А чем оно отличается от мяса жареного? Процесс варения мы уже понимаем –бросаем мясо в воду. При нормальном атмосферном давлении в обычной кастрюле вода кипит при 100 градусах. Можно вычислить за какое время температура в центре куска мяса достигнет необходимых 75 градусов и во всем его объеме произойдет компактификация протеинов. А жарка? Мясо жареное, или сделанное на гриле, очень сильно отличается от вареного. Другой цвет, другой вкус. Оказывается, что если температура поднимается существенно выше температуры денатурации, то в протеиновом ковре может произойти так называемая реакция Майяра. Она была открыта в 1912 году французским химиком и врачом Луи Камиллом Майяром и заключается в химической реакции между аминокислотами и сахаром. Оказывается, что в нашем коврике не все связи одинаковы. В плоскости одни, а поперек – другие. При достаточно высокой температуре (для говядины это около 140 градусов), в процессе реакции Майяра происходит карамелизация части связей, что приводит к появлению характерного вкуса жареного мяса У растительного масла нет конкретной температуры кипения, существует характерная температура, когда оно начинает дымить. Для оливкового масла это температура около 180 градусов.
Я не химик, и со скользкой для меня темы ухожу. Давайте вернемся к уравнениям, так будет лучше. Давайте сформулируем модель процесса варения куска мяса. Гейгель когда-то советовал, купая ребенка и выливая воду из ванночки быть внимательным, чтобы вместе с грязной водой не выплеснуть и ребенка. Вот об этом должен всегда думать физик, когда формулирует модель задачи. Потому, что в отличие от математика, который решает точные задачи, физик всегда должен сделать некоторые приближения. Окружающий нас мир -- очень сложный, а мы должны придумать такую модель, которая позволит и описать суть явления, и, в то же время, быть решаема математическими методами. Поэтому нужно и суть явления ухватить и не переусложнить задачу.
Давайте начнем обсуждение со случая куска мяса сферической формы. Помните анекдот про математика и физика на ипподроме? Физик встречает там математика и спрашивает:
-- Ты что играешь на тотализаторе?
Математик отвечает:
-- Да нет, я строю теорию игры на тотализаторе…
Физик:
--Успешно?
Математик:
--Пока мне удалось решил задачу о движении сферической лошади в безвоздушном пространстве…
Бывает, берешь варенную, курицу а у нее около косточки мясо еще сырое... Хотелось бы, чтобы такого не случилось и процесс денатуризации произошел во всем объеме «мясного шара». Итак, у меня имеется сферический кусок мяса диаметром d, с начальной температурой T0 и он попадает в окружающую среду с температурой Tк =100 0С.
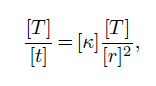
Понятно, что от поверхности внутрь начинает распространяться поток тепла. Чтобы правильно описать этот процесс надо бы написать дифференциальное уравнение, называемое уравнением теплопроводности. Это уравнение утверждает, что в любой точке производная температуры по времени равна минус коэффициенту теплопроводности среды умноженному на лапласиан температуры вычисленный в той же точке:
Думаю, что несколько человек сидящих в зале поняло, о чем я говорю. И все же, дифференциальное уравнение мы решать не будем, давайте проведем его размерный анализ.
В физике очень многие вещи можно понять, не решая уравнений. Достаточно проанализировать размерности физических величин: размерность в левой части уравнения должна совпадать с размерностью его правой части. Это позволяет во многих случаях понять, что происходит. Умному студенту зачастую удается сдать экзамен, даже не будучи заранее подготовленным к заданному вопросу, если он сумеет написать профессору правильную формулу из анализа размерности. Лучше, если человек сумеет написать оценку по размерности, показывая, что он понимает суть явления, чем просто способен зазубрить.
Итак, давайте проанализируем физическую размерность левой и правой частей нашего уравнения. Я не призываю вас сократить температуру по дифференциалу, это было бы слишком. Но если я напишу размерность левой части, то тут будут градусы, которые сократятся с ними же, находящимися в правой, а в знаменателе останется размерность времени, -- секунды. Обратимся к правой части. Здесь, прежде всего, содержится будет какая-то неизвестная, с первого взгляда, размерность теплопроводности, а в знаменателе будет квадрат радиуса.
Понятно, что если я возьму шар в два раза большего диаметра, то время, чтобы время, за которое необходимая температура достигнет центра, возрастет в четыре раза. Согласны? Поэтому, для времени варки мяса я напишу формулу указывающую на то, что оно должно расти пропорционально квадрату диаметра.
t = аd2+b
Здесь а и b суть некоторые коэффициенты. Понятно, что коэффициент а ответственен за «время доставки» тепла. Первое слагаемое в правой части говорит нам сколько времени нужно, чтобы повысить температуру в центре шара до необходимых 75 градусов. Что же касается второго слагаемого, то коэффициент b определяет время необходимое на прохождение самого процесса денатуризации протеинов в объеме, где уже установилась необходимая температура.
Видите, я, особо вас не напрягая, получил симпатичную формулу. А вот есть более аккуратные люди. Один англичанин, Питер Бэрхэм, не поленился, и для варки яйца всмятку вывел точную формулу. Как? Он взял уравнение, которое я вам написал, переписал его в эллиптических координатах (яйцо это с хорошей точностью эллипс), аккуратно решил и получил точную формулу. Главный вывод его теории заключается в том, что время варки яйца всмятку время зависит от массы яйца как (коме того, в ней фигурирует начальная температура яйца, температура компактификации желтка и температура кипения воды). Понятно, что масса в степени 2/3 – это, с точностью до коэффициентов, то же самое, что и диаметр в квадрате. Таким образом, моя оценка, сделанная по теории размерностей, дала правильную зависимость.
Теперь давайте отправимся в Америку. Сегодня 23 число, предпоследний четверг ноября, День Благодарения, в Америке съедят порядке 40 миллионов индеек. Обычно, когда вы покупаете индейку в супермаркете, то на упаковке написано, сколько времени ее надо жарить. Однако у каждой хозяйки есть свой рецепт. Временами я слышал совет на каждый лишний фунт веса добавлять 15 минут пребывания индейки в духовке. Это – неправда, мы ведь уже убедились, что время «доставки температуры» до центра зависит от массы нелинейно. Я залез в интернет и нашел там такую таблицу рекомендуемых времен:
Я на глаз корреляции не вижу. Выросла масса в 4 раза, а время выросло чуть больше, чем в 2. Давайте воспользуемся моей формулой. Как экспериментаторы делают? Очень важно выбрать координаты, подходящие для задачи. В нашей задаче есть t в первой степени, а масса в степени 2/3. Поэтому я предлагаю взять эту таблицу и изобразить соответствующие данные в виде графика в координатах куб времени квадрат массы. Посмотрите, на какую хорошую прямую линию они ложатся!
Но это не просто торжество теории над практикой. Прежде всего ясно, по углу наклона я могу найти параметр a. Он определяется теплопроводностью мяса и не в нем сейчас суть. Гораздо важнее, что по осям координат стоят кубы часов, и квадраты фунтов. Посмотрите теперь куда идет эта прямая. Видно, что с хорошей точностью она идет в 0. Следовательно, в масштабе часов b практически равно нулю. Это означает, что реально для прохождения процесса денатурализации и реакции Майяра нужны лишь минуты, что в масштабе часов есть 0. Все часы пребывания индейки в печи нужны, чтобы необходимая температура дошла до глубины. Какая температура? Температура соответствующая реакции Майяра, 140 градусов, если мы хотим есть индейку запеченную, а не варенную. И нужно, чтобы эта индейка пропеклась во всем объеме. Можно бы температуру в духовке поставить побольше, но тогда велика вероятность индейку сжечь. Температуру следует установить чуть выше необходимых 140 градусов, чтобы тепловая волна шла внутрь, однако не обожгла периферию. Часто, для спасения поверхности, индейку вытаскивают из печи, поливают жиром, а затем отправляют обратно. О температуре поверхности у мы еще много будем говорить обсуждая физику пиццы. В кулинарии часто возникает необходимость примерить два противоречивых требования: с одной стороны пропечь, с другой стороны не сжечь.
Спагетти и физика
Ну, вот, мы и добрались до физики пасты (так итальянцы называют любые макаронные изделия). Я буду говорить сегодня только о пасте цилиндрической формы. Это: Capelli d'angelo -- волосы ангела, самая тонкая паста, у которой диаметр всего лишь 0,85 мм, спагеттини, спагетти, вермишель, букатини разных номеров. Все виды цилиндрической пасты без центрального отверстия вдоль оси цилиндра варьируются в диаметре всего лишь от одного до двух миллиметров. Уже при диаметре в 2,7 мм (букатини) такое отверстие почему-то оказывается необходимым. Сейчас поймем почему.
Что значит сварить макароны? Во-первых, их нужно нагреть. Если я брошу макароны в холодную воду, то пасты у меня не получится. Во-вторых, я должен пропитать их объем водой, если я их просто в печку положу, то тоже пасты не получится. Если раньше я решал задачу только о доставке тепла, о повышении температуры, то здесь я должен решить задачу еще и о доставке воды. Паста была специально высушена на фабрике, и мне надо восстановить воду в ней. Вы это уравнение уже видели -- красивое уравнение теплопроводности. А вот это -- уравнение диффузии, описывающее как изменяется концентрация воды от времени, от координаты в цилиндре, который моделирует пасту. Последнее оказывается математически эквивалентным уравнению теплопроводности. Те же уравнения, те же решения, поэтому я снова напишу формулу, говорящее о том, что время приготовления, есть ad2 +b. И оказывается не так уж важно, что раньше у меня была сфера, а теперь цилиндр. При рассмотрении вопроса о варке пасты оказывается удобней работать не с массой, а именно с диаметром. Коэффициент а определяется теплопроводностью и коэффициентом диффузии, но для меня это не важно, я буду определять а эмпирически. Что касается параметра b, то мы с вами видели, что для индейки он практически равен 0. В случае варки пасты параметр b, как мы увидим, от нуля отличается и я утверждаю, что его величина зависит от национальности едока. Признайтесь честно, Тут, вероятно, присутствуют многие люди, которые варят макарон:, вы действительно их варите столько минут, сколько итальянцы пишут на обертке?
- Да.
- Это новое поколение. А старое поколение? Наши мамы конечно варят дольше. А итальянцы недоваривают, даже по сравнению с тем, что написано! Почему? Да потому, что макароны, после того как они отброшены на дуршлаг, должные еще отправиться в сковородку с соусом. И там они еще будут доходить. Поэтому надо на минуту-две не доварить по сравнению с тем, что написано на пачке. Поэтому для итальянцев коэффициент b должен быть отрицательным. Я вам сейчас это докажу с цифрой в руках.
Что означает термин паста «al dente»? В моей модели этому соответствует тот факт, что вода и (или) температура не дошла до оси цилиндра. Центр спагетти остался сырым. На практике это, конечно, не совсем так. Мы понимаем, что в тесте во время варки происходят сложные физико-химические процессы, диффузия, нагревание, денатуризируются крахмалы, где-то в молекулы входит вода. Моя же модель проста -- донести воду и необходимую температуру почти до центра. Все. Посмотрим, «не выбрасываю ли я вместе с грязной водой ребенка», смогу ли я построить разумную теорию.
Я пошел в супермаркет и купил всю цилиндрическую пасту, которая там была: Capellini №1, Spaghettini № 3, Spaghetti № 5, Vermicelli № 7, Vermicelli № 8, Bucottini . Последние уже настолько толстые, что в них имеется отверстие, это, своего рода, тонкие макароны. Затем пошел в лабораторию к Александру Салимовичу, который здесь присутствует, взял штангенциркуль и все это промерил. Получилась следующая таблица:
В нашей формуле, t=ad2+b имеется два неизвестных параметра -- a и b. Я не стану их выискивать в интернете, а определю их по-простому. А именно, я возьму в качестве реперных точек, Spaghettini № 3 и Vermicelli № 8 (крайние строки таблицы брать не стоит, это может привести к большей ошибке). Для оптимального приготовления спагетти производитель рекомендует 5 минут (так , что написано на пачке). Примем это за величину экспериментально проверенного времени варки. Для vermicelli № 8 соответствующее время составляет 13 минут. Итак, у меня имеется два уравнения связывающие известные времена приготовления двух типов цилиндрической пасты с известными же их диаметрами. Неизвестными остаются параметры a и b. Решив два алгебраических уравнения с двумя неизвестными, получаем
Пользуясь найденными параметрами «предсказываем» времена и для всех остальных имеющихся у нас макаронных изделий. Видим, что моя формула работает замечательно в середине таблицы, и дает сбои по ее краям. Действительно, не очень ладится с capellini: имеем 2.2 минуты вместо рекомендуемых трех, ну а с Bucаttini вообще большая беда, -- тут наша формула дает 25 минут вместо 8. Это просто какое-то торжество практики над разумом. Давайте попробуем разобраться.
Начнем с букаттини. Скажите, пожалуйста, как вы думаете, а зачем дырку сделали? Имеются две возможные причины. Первая – если есть дырка, то не нужно гнать тепло вплоть до самого центра через внешнюю поверхность, поскольку все равно туда вода зальется. В качестве второго объяснения, возможно, мне кто-то скажет, что, благодаря внутреннему отверстию, окажется потока тепла, один извне, другой изнутри? Как вы думаете, изнутри пойдет поток или нет? Не пойдет. Для того, чтобы пошел стационарный поток тепла, недостаточно, чтобы внутри букаттини вода имела температуру 100 градусов. Возьмите кастрюлю с водой и положите в нее маленькую кастрюльку, будет в ней кипеть вода? Не будет, мало того, что вокруг 100 градусов, надо чтобы огонь под большой кастрюлей все время поставлял все новую и новую энергию. То же самое, происходит и с длинным Bucottini. Вода действительно в первый момент входит с температурой 100 градусов, но далее, где брать энергию для теплопереноса внутрь теста? Поэтому я возьму мою формулу t = ad2+b, которая учитывает только поток извне, и вычту в ней из диаметра размер центральной части, которую греть уже не надо, там уже есть вода со своими 100 градусами. Подставляю мои числа и вижу, что теоретическое время варки у меня получается 7,5 минуты вместо рекомендуемых 8.
t = a(D-d)2 + b ≈ 7,5 мин.
Вот это действительно здорово!
Итак мы видим, что я придумал теорию, она работает в каком-то диапазоне, но как только я вышел за его пределы, то теория перестала работать. За 25 минут у меня тесто просто в кашу превратится! Тогда я усложняю мою теорию, учитываю центральную часть, и теория снова замечательно работает. Это неплохой пример который показывает, как работает физик-теоретик. Ты придумываешь некую модель, она работает в каких-то пределах, которые ты заранее должен оговорить, а на границах может отказывать, тогда надо пересматривать теорию.
Теперь давайте разберемся со второй неприятностью. Capellini тоненькие, у них диаметр. Всего 1,15 мм. Рекомендуют нам 3 минуты, а у нас получилось 2.2. А чего вы хотели? Из нашей формулы, если хотите знать, следует, что есть такая толщина, при которой можно есть эти макароны сырыми. Я же сказал aldente, что значит на зуб. Это означает, что в моей модели тепло до центра не доходит. Давайте посмотрим, какая же в моей модели должна быть толщина макарон, чтобы их можно было есть сырыми. Время приготовления положим равным 0, следовательно
ad2 + b = 0.
a – величина положительная, а b отрицательная, следовательно это уравнение имеет корень. Видим, что соответствующее критическое значение d есть 0,85 мм. Т.е. по моей логике гипотетическую пасту с диаметром 0,85 мм вообще не надо готовить. А 1,15 мм – это уже совсем рядом. Т.е. пока было 2 мм – все хорошо, когда же мы приближаемся к 1 мм, то теория перестает работать.
Макароны служат и индустрии. Однажды одна швейцарская фирма взялась изучать, как вязать рыболовные сети. Инженеры фирмы сделали математическую модель из которой следовало, что самые опасные места в смысле разрыва оказываются вот эти вот в узлах. И решили это проверить экспериментально, но на настоящей сети у них не получилось. В те времена у них не было быстрой камеры, и как рвется капрон, они уследить не смогли. Тогда было предложено остроумное решение. Инженеры взяли спагетти, сварили, облили оливковым маслом, завязали узлами и стали изучать процесс разрыва на медленной камере.
Видел ли кто-нибудь, чтобы макароны при варке заузливались? Никто не видел. А почему они не заузливаются? Вы думаете, это так просто? Я задал себе вопрос, какой длины должна быть макаронина, чтобы она заузливалась? Почему провод от наушников заузливается всегда, а макароны нет? Более того, из 5000 аминокислот заузливается гораздо меньше, чем должно бы из современных теоретических представлений . У меня есть коллега и друг, Александр Гроссберг -- большой специалист по узлам. Много лет назад он был профессором в МГУ, сейчас - профессор Нью-Йорке. Как-то я попросил его ответить мне на вышеуказанные вопросы, но он сказал, что задача о заузливании длинной веревки пока до конца не решена. Пока не найдена формула, которая определяла бы аналитически вероятность заузливания. Есть численные модели, но хорошей теории нет.
Из общих принципов статистической механики понятно, что вероятность самозаузливания шнура определяется экспонентой в степени которой стоит его длина деленная на некую величины размерности длины γξ, все со знаком минус:
.
Что такое здесь ξ, и что такое γ? Величина ξ это та характерная длина шнура, на котором он может изменить свое направление на прямой угол /2. У наушников провод изгибается очень легко, можно сказать, что ξ меньше одного сантиметра. А вот этот провод почти совсем не гнется. Итак, ξ это характерная длина материала, характеризующая его упругость на изгиб. А γ - это тот численный коэффициент, который пока получается только в результате счета на компьютере. Удивительно то, что γ оказывается огромным - около 300 , дело редчайшее. Но именно поэтому не заузливаются спагетти и аминокислоты. Давайте оценим вероятность заузлится для спагетти. Примем ξ 2-3 см. Тогда, для того, чтобы спагетти заузливались с 10% вероятностью, , их длина должна быть порядка 1 м. А стандарт для макарон – 23 см.
Наконец, я хотел бы провести эксперимент. Все знают про Нобелевскую премию. Благодаря журналистам, наверно, все знают и про Ignobleprize, по-русски Шнобелевская премия. Ignobleprize 2007 г. была дана двум французам Одули и Неукричу. За что – сейчас расскажу.
Возьмем спагеттину за концы и изогнем ее в дугу. Представляется очевидным, что при дальнейшем изгибе рано или поздно она, где-нибудь около середины, разломается на две части. Оказывается, что в этом случае интуиция нас подводит, обломков почти всегда окажется три и более.
Такое необычное свойство спагетти привлекло к себе внимание многих ученых, среди которых был и Ричард Фейнман. И только совсем недавно, в~августе 2005 года, благодаря исследованию двух французских физиков, Одули и Неукрича, появилось количественное объяснение этого явления, которое, возможно, найдет свое дальнейшее развитие в науке о сопротивлении материалов и применения в строительстве. Ученые исследовали поведение тонкого упругого стержня под воздействием деформации изгиба. Для этого они воспользовались так называемым уравнением Кирхгофа, записав его для искривленного упругого стержня, сначала с двумя закрепленными концами. Затем они изучили, что произойдет с распределением напряжений в стержне при его разломе в произвольной точке. Решение оказалось возможным найти лишь численно, однако и это позволило понять физику. Допустим, что в~результате приложенного механического напряжения изгиба в самом слабом месте спагеттины проходит первый излом. Казалось бы, что после него обе образовавшиеся части должны вернуться к своим положениям равновесия. Однако этот процесс происходит весьма сложным и неоднозначным образом. Сразу же после первого излома в обоих частях стержня возникают упругие волны изгиба, которые распространяются вдоль них. Они приводят к возрастанию в определенных областях стержня локального напряжения изгиба по сравнению с уже имеющимся статическим изгибом, предшествующим первому излому. В результате, в этих местах сгущения изгибного напряжения могут происходить дальнейшие изломы стержня. Конечно, такие упругие волны, порожденные первым изломом, затухают со временем, однако они при определенном соотношении между длиной стержня и его упругими свойствами могут привести к последующей фрагментации стержня. Замечательно, что проведя свои сложные расчеты ученые убедились в правильности своих выводов с помощью замедленной съемки экспериментов со спагетти скоростной кинокамерой.
Физика пиццы
Я, пожалуй, закончил с макаронами и расскажу про пиццу. Сравнительно недавно пришедшая в Россию пицца впервые появилась вовсе не в электрических печах ресторанов Нью-Йорка – она имеет долгую трехтысячелетнюю историю. Так, в древнем Египте существовала традиция праздновать день рождения фараонов поедая посыпанные ароматическими травами лепешки. Древнегреческий историк Геродот в своих трудах упоминает вавилонские рецепты различного рода лепешек, выпеченых из муки.
Вергилий описывает процесс изготовления крестьянами времен Древнего Рима лепешек в очаге, весьма напоминающий выпечку современной пиццы. По-видимому, современное итальянское слово «пицца» имеет латинскую этимологию: оно созвучно с «pinsa»—причастием прошедшего времениот глагола «pinsere», означающего по латыни «раздавливать, растирать». Следы блюд, подобных современной пицце, находятся и в исторических документах средневековья и Возрождения различных средиземноморских стран. Но свой истинный дом, из которого пицца отправилась завоевывать мир, она нашла в лабиринтах переулков Неаполя первой половины XVIII века.
В победном шествии пиццы определяющими оказались два ее ингридиента: сыр «моцарелла» и помидоры. Первый появился в Неаполе благодаря германскому племени лангобардов,
которые после падения Римской империи спустились с севера вплоть до Кампаньи и привели с собой туда стада буйволов. Именно из жирного молока буйволиц в окрестностях Неаполя и производится до настоящего времени истинная моцарелла. Она очень нежна не только на вкус – моцарелла боится холода (побывав в холодильнике становится «резиновой») и живет всего несколько дней, плавая в своей собственной сыворотке.
Второй ингридиент – помидоры - был завезен в Европу из Перу испанцами во времена колонизации Америки. В XVI веке испанцы господствовали и в Неаполе; одним из положительных последствий их владычества оказались горы помидоров на прилавках зеленщиков в старом городе. Сперва консервативные итальянцы отнеслись к заморскому овощу недоверчиво, однако климат Кампаньи для него оказался благоприятным, и постепенно помидор начал свой триумф в итальянской кухне, став основой многих соусов для макарон и, позднее, важнейшим ингридиентом пиццы.
С начала XVIII века в Неаполе открываются многочисленные лавки, называемые “пиццериями” , где, среди прочей снеди, пекут и пиццу. Ввиду дешевизны и своих замечательных вкусовых качеств пицца становится блюдом доступным и бедным и богатым. Скоро слава пиццы достигает ушей короля Неаполя и королевства Двух Сицилий Фердинанда Бурбона, который, чтобы попробывать это блюдо, пренебрегает дворцовым этикетом и отправляется в одну из таких пиццерий. С этого момента пиццерии входят в моду, становятся заведениями, где готовится только пицца. Самая популярная пицца в Неаполе в это время это пицца моряков - «Маринара». В существующем сегодня виде она возникла около 1730 года. И по сей день эта пицца представляет собой плоский диск из простого теста (дрожжи, вода, соль и мука), покрытый тонко порезанными помидорами и чесноком, политый небольшим количеством оливкового масла, посыпанный душицей (ориганом). Перед тем, как попасть на стол, неаполитанская пицца проводит пару минут в раскаленной печи, рядом с жаркими поленьями (температура такая, что недалеко и до плавления алюминиевой лопаты, с помощью которой пицайолло засовывает пиццу в печь: 450-480 0С).
Другой популярный рецепт пиццы тех времен датируется 1796 – 1810 годами. Здесь на основу из того же пресного теста кладут помидоры, моцареллу и листочки базилика. Эти цвета повторяют цвета популярного в те времена на севере Италии триколора (вертикальные зеленая, белая и красная полосы). В 1861 году Гарибальди объединяет Италию, триколор становится национальным символом.
В 1889 в Неаполь приезжают король Италии Умберто I и его жена, королева Маргарита. Согласно легенде, лучший пиццайоло города Раффаеле Эспозито выпекает для них три различных пиццы. Из всех трех королева оценила именно пиццу цветов флага Италии, оценила настолько, что с тех пор эта пицца носит ее имя – «пицца Маргарита». В 1989 году автору этой статьи посчастливилось оказаться в Неаполе во время празднования столетия пиццы Маргариты, когда весь город праздновал юбилей, стены домов были раскрашены в красный, белый и зеленый цвета, а пиццу раздавали на улицах бесплатно.
В процессе массовой эмиграции итальянцев в начале XX века пицца с юга Италии перебралась на север Европы и за океан, завоевав Гренобль и Гамбург, Нью-Йорк и Чикаго, Токио и Мельбурн. Она настолько там прижилась, что многие увренены в американском происхождении пиццы.
Переехав из Неаполя в Рим, я не сразу узнал полюбившееся блюдо. В римских пиццериях вместо мягкой, пышной, с возвышающимися завернутыми краями неаполитанской пиццы, обычно подают тонкую, более сухую, размером и толщиной с толстый блин (4 – 5 мм), так называемую римскую пиццу. На ее поверхности, как и в случае неаполитанской пиццы, может лежать всякая вкусная всячина: и моцарелла с ветчиной и грибами («Прошютто е фунги»), и содержимое той же «Маргариты», но еще украшенное кружками наперченного салями («Диавола»), и коллекция четырех разных сыров («Кватро формаджи»)… Подают в Риме и «Наполи» -- пиццу с томатом, моцареллой, каперсами и анчоусами (нашими солеными кильками). В Неаполе же пиццу такого содержания, наоборот, называют «Романа» - римская. Кажется, что сочетать можно все, что угодно с чем угодно. Однако это не так, в итальянской кухне существуют классические комбинации, а на фантазии имеются строгие ограничения: например, никто не станет посыпать дары моря сыром пармезаном, смешивать рыбу и мясо. Это, впрочем, не касается американских пиццерий : плати за два «топпинга» (Так называют оговоренную меню стантдартную начинку пиццы.) и в царстве «желтого дьявола» тебе смешают хоть селедку с нутеллой.
«Неофит – святее Папы» говорит старая пословица. Следуя ей, я стал прилежно вникать в секреты приготовления пиццы. Первая заповедь, которую я услышал от итальянцев – стараться всегда ходить в пиццерию оборудованную дровяной, а не электрической печью. Хорошие пиццерии гордятся своим “forno” (так называется по-итальянски печь), где весь процесс приготовления происходит у вас на глазах. Pizzaiolo виртуозно “ваяет пиццу”, сажает ее деревянной или алюминиевой лопатой в печь, мгновение—и она уже аппетитно пузырится кипящим сыром перед вами, призывая быть немедленно съеденной и запитой хорошим пивом.
Посещая всякий раз одну и ту же пиццерию “Два льва” недалеко от своего дома, я вскоре получил ценный совет от дружелюбного пиццайолло: приходить ужинать или до восьми вечера, или после десяти, когда заведение полупустое. Это же подтверждал своим поведением и один из “львов” – толстый, дымчато-серый кот, кормящийся при пиццерии “клиент” [Во времена древнего Рима клиентами называли свободных граждан, находящихся под покровительством патрона – знатного гражданина, часто патриция]; во время наплыва народа он уходил гулять и совершенно не интересовался содержимым тарелок сидящих за столами.
Причина такого ограничения оказалась очень простой – в пропускной способности печи. Как мне объяснил все тот же пицайолло, оптимальная температура для изготавлямой им римской пиццы в дровянной печи с дном из огнеупорного кирпича -- 325- 330 0С. [Эта температура, конечно зависит от способа приготовления и хранения теста. Мой приятель Антонио тесто готовит заранее -- за сутки до того, как печь из него пиццу. Хорошо вымесив, он оставляет тесто на пару часов “отдыхать”, затем делит его на порции (для неаполитанской пиццы – 180 -250 г, для римской – меньше) – по одной на пиццу, - и в форме шариков кладет в деревянный короб. Тесто зреет еще 4-6 часов, затем его можно уже сажать в печь. Но в нашем случае оно отправляется в холодильник.] При этом тонкая, римская, пицца “зреет” в печи 70- 90 секунд. Таким образом, даже сажая их в печь по две, пицайолло сможет обслужить 40 -50 посетителей в час. А в “часы пик” их в зале сидит под сто, да еще около кассы толчется десяток желающих унести пылающую жаром пиццу домой. Вот Антонио, в угоду доходам хозяина, и повышает температуру в печи до 390 0С, пиццы вылетают из печи уже каждые пятьдесят секунд, да только качество у них не то – дно и края чуть подгорели, а помидоры остались сыроваты…
Поскольку найти (особенно в России) пиццерию с дровяной печью очень нелегко (нужен дымоход, а как его сделаешь в многоэтажном доме современной постройки?), давайте разберемся, в чем же ее преимущества над электрическим духовым шкафом, и нельзя ли последний усовершенствовать так, чтобы он все же производил сносную пиццу.
Давайте начнем издалека. Представьте себе, что у вас повысиласть температура, а термометр разбит еще во время прошлой простуды. Мама приложит руку к вашему лбу, помедлит и скажет: простудился, у тебя жар, завтра в школу не идешь. В физике, чтобы разобраться с явлением, всегда для начала задачу следует упростить. Представим себе, что мама меряет тепературу вашего лба не пальцами, а прикасаясь лбом ко лбу. При этом если температура вашего лба 38 0С, а ее лба -- 36 0С, то, довольно понятно из симметрии задачи, что на границе между двумя лбами температура установится в 37 0С, что мама и почувствует, потому что к ней потечет поток тепла от вашего горячего лба.
А теперь представим, что у мамы “медная” голова, а температура – все те же 36 0С. Тогда, интуитивно понятно, что температура на границе раздела понизится, скажем до 36.5 0С: хорошо проводящая тепло (ввиду высокой теплопроводности) медная голова будет отводить ваш жар от границы между лбами в глубину. При этом понятно, что отвод будет тем лучше, чем меньше тепла требуется оставить в приграничной области, т.е. он увеличивается (а температура границы понижается) с уменьшением удельной теплоемкости материала.
Для того, чтобы перейти от разговоров к делу, напомним читателю основные понятия и результаты физики теплопередачи. Под термином тепло (тепловая энергия) обычно подразумевают часть энергии тела, связанную с движением его атомов, молекул или других частиц, из которых оно состоит. Понятие теплоты досталось нам в наследство из прошлого физики, теплота, как говорят ученые, не является функцией состояния тела, ее величина зависит от того, каким путем тело в это состояние пришло. Теплота, как и работа, является не видом энергии, а величиной удобной для описания её передачи. Количество теплоты , необходимое для повышение температуры единицы массы вещества на один градус, называется удельной теплоемкостью вещества.
Понятно, что в системе единиц СИ удельная теплоемкость измеряется в Дж . кг-1 . град-1. При приведении двух тел с различными температурами в тепловой контакт тепло от более нагретого устремляется к менее нагретому. В простейшем случае однородного неравномерно нагретого тела поток тепла q , т.е. количество тепла протекающего за единицу времени в направлении изменения температуры через единичную площадку, перпендикулярную этому направлению, есть
(1)
Величина, стоящая в скобках, называется градиентом температуры, обозначается и говорит о том, как резко изменяется температура в пространстве.
В случае когда рассматриваемое неравномерно нагретое тело является газом мы можем продолжить цепочку наших равенств. Действительно, масса некоторого количества газа есть произведение его плотности на объем (здесь - плотность газа, и – масса молекул и их концентрация), а отношение есть некоторая эффективная скорость движения молекул вдоль направления изменения температуры. Таким образом,
носит общий характер: при не очень резких изменениях температуры в пространстве оно оказывается справедливым не только для газов, но и для жидкостей и твердых тел: меняются только свойства коэффициента теплопроводности. Так, в газе он пропорционален , в то время как в металле, где главными переносчиками тепла при низких температурах являются электроны, коэффициент теплопроводности оказывается пропорциональным T.
Оценим теперь как быстро распространяется «тепловой фронт» в среде. [Здесь автор следует прекрасной статье А.В. Бялко «Тепло твоих рук».]
т.е. температура «проникает» в холодную среду по корневому закону от времени. Таким образом время, за которое температура на глубине сравнивается с температурой контакта двух тел зависит от величин , с и . Коэффициент называется коэффициентом температуро-проводности и является характеристикой материала. Для воды его величина равна 1.5 10-7 м2/с
.
Прежде всего отметим, что время в нашу формулу не вошло, т.е. в первом приближении температура на границе не меняется. Для случая одинаковых сред с равными температурами: . Таким образом, мы количественно обосновали данный в начале статьи интуитивно ответ в 37 0С для температуры на границе между двумя одинаковыми лбами. Если же правый, холодный, лоб – медный, то для него и - температура холодного медного лба от контакта с горячим обычным почти не возрастает.
Теперь мы готовы к обсуждению преимуществ дровяной печи. Посчитаем температуру на дне пиццы которую мы сажаем в дровяную печь. Все необходимые для нас параметры приведены в таблице.
ТАБЛИЦА
| материал | Тепло- емкость (с) Дж/(кгК) | Теплопро-водность Вт/(м К) | Плотность кг/м3 | Температуро-проводность м2/с | v |
| тесто | 2-2.5103 | 0.5 | 0.6-0.8103 | 0.710-7 | 1 |
| Пищевая сталь (Х18Н10Т) | 4.96102 | 18 | 7.9103 | 4.510-6 | 0.1 |
| Огнеупор- ный кирпич | 8.8102 | 0.86 | 2.5103 | 4.010-7 | 0.7 |
Хорошо, поставим задачу иначе. Пусть правы поколения мастеров деревянной лопаты и теста, температуры на дне пиццы должна быть примерно 200 0С. Какую при этом температуру нужно выставить в электрической печи со стальным дном?
Конечно, как всегда в физике, для того, чтобы понять суть явления мы рассмотрели простейшую модель. Далеко не везде можно установить правильную дровяную печь, да и не все посетители поймут различие между очень хорошей и неплохой пиццей. Поэтому инженеры идут на ухищрения: в современной профессиональной электрической печи делают дно изготовленное из специальной керамики, имитирующей дно дровяной печи, чтобы прожаривать пиццу равномерно делают это дно вращающимся, к излучению от стен печи добавляют термовентиляцию, придумывают и другие кунштюки. Но все же сухой жар и запах дров старой печи остаются тем идеалом, к которому любые имитации и усовершенствования могут только стремиться.
Роль вина в профилактике сердечно-сосудистых заболеваний: французский парадокс (или эффект Бордо)
Рис.4
На Рис.4 в схематической форме представлены данные по смертности от сердечно-сосудистых заболеваний (на сто тысяч человек) для различных стран мира в зависимости от соответствующего среднего потребления населением жиров животного происхождения (в калориях в день). Зависимость очевидна: с увеличением потребления жиров (холестерина) практически линейно возрастает смертность от сердечно-сосудистых заболеваний.
И, тем не менее, на графике имеется одна, выпадающая из общей зависимости, точка соответствующая положению дел во Франции: здесь потребляют заметное количество жиров и, тем не менее, смертность от сердечно-сосудистых заболеваний относительно низка. Действительно, как видно из графика, французы едят жирной пищи больше чем англичане, а вот от инфарктов умирают почти в четыре раза меньше.
Приведенные официальные данные были получены в рамках проекта MONICA всемирной организации здравоохранения и в 1992 году были опубликованы в журнале “TheLancet”. Однако, по-видимому, еще раньше с ними ознакомился ведущий американского телеканала CBS , который уже в 1991 году их обнародовал под громким именем “французского парадокса”, ставшего в последствии известным также под названием “эффекта Бордо”. Практически с момента открытия эта аномалия была приписана регулярному портеблению французами заметного количества красного вина, особенно характерному для провинции Бордо. Последующие научные исследования в других зонах производства красного вина позволили сделать однозначный вывод: “ потребление красного вина приводит к заметному снижению риска сердечно-сосудистых заболеваний”.
По какой причине? На этот вопрос было дать ответ не так-то просто. Дело в том, что красное вино содержит в себе около 2000 различных веществ: различные кислоты, фенолы, ваниль и следы почти всех известных минералов. Особый интерес у ученых вызвали полифенолы (содержащиеся в красном вине в количестве около 1 г/литр) и фитоалезин ( присутствующий в виноградной кожице). В фитоализине в частности было обнаружено вещество транс-резерватрол, которое имеет сильное противо-окислительное действие и противодействует старению клеток мозга. Дальнейшие исследования показали, что полифенолы оказывают влияние на липо-протеины, уменьшают влияние главного виновника сердечно-сосудистых заболеваний эндотелина-1, предотвращают формирование «бляшек» на стенках сосудов. Но не будем углубляться в медицинские дебри. Попробуем пользуясь методами обработки физического эксперимента, оценить приносящее пользу для здоровья дневное потребление красного вина.
На основании приведенных выше данных можно предположить, что вероятность сердечно-сосудистых заболеваний убывает с потреблением красного вина по часто встречающемуся в природе экспоненциальному закону:
I= Io e-(b/bi) , (*)
где Ioесть вероятность заболевания для непьющего вино человека (например, англичанина с Рис.4) а bi -- норма ежедневного потребления в исследуемой области. Во Франции эта величина составляет пару стаканов красного вина в день.
Однако понятно, что увлекаться винной профилактикой инфаркта не следует: потребление алкоголя в заметных количествах приводит к тяжелым недугам, например таким, как цирроз печени. О нем проще судить по потреблению водки: понятно, что те же два стакана в день не вина, а водки потребляемые регулярно пагубно скажутся на здоровье и заметно (в разы) увеличат вероятность цирроза печени по сравнению с непьющим человеком. Соответствующий фактор риска мы вновь промоделируем характерной для природных процессов экспоненциальной функцией, однако, в противоположность (*) – растущей:
C=Coe (b/bc),
где C0 есть вероятность возникновения цирроза у непьющего, а константу bcмы примем за два стакана водки, что, в простом пересчете по содержанию спирта, эквивалентно шести стаканам вина в день. [Заметим, что столь большое дневное потребление вина не является совершенной фантазией. Например, в замке города Гайдельберга до сих пор сохранилась самая большая бочка в мире, из которой с помощью специальной системы ручных насосов вино подавалось в большой обеденный зал. Среднее потребление вина на обитателя замка включая детей, стариков и вольных составляло 2 литра в день. Придворный шут, карлик Перкей, регулярно выпивал двенадцать бутылок в день. При этом умер он не от цирроза, а от дизентерии, которой он заразился выпив, из-за проигранного спора, стакан плохо очищенной воды.] Складывая вероятности обоих заболеваний находим:
W= Io e-(b/bi) + Co e (b/bc)
Оптимум винопития реализуется при минимуме суммарной вероятности учитываемых заболеваний. Вычисляя и приравнивая к нулю производную
dW/db= - ( b/bi ) Io e-(b/bi) +( b/bc )Co e (b/bc) =0
находим, что соответствующее количество вина определяется выражением
b* / bi = 0.75(1.1 + ln Io/ C0) = 0.77+0.75[ ln Io/ C0] .
Предполагая вероятности цирроза и инфаркта для непьющего человека одинаковыми (авторы не нашли точных данных) видим, что оптимальным количеством дневного потребления является 1.5 стакана, или около трехсот граммов красного вина в день. Это и есть то количество, которое обычно выпивают крестьяне в Тоскане за обедом и ужином.
Теперь я вам расскажу о таком явлении, как винные слезы. Временами можно увидеть рекламу – красивая жизнь, на яхте, джентльмен в белом токсидо берет большой бокал, наливает в него чуть вина, разбалтывает его, смотрит напросвет, и глубокомысленно заявляет: имеют место явно выраженные винные слезы, вино замечательное…
Действительно, покружив вино в бокале часто можно наблюдать любопытное явление – так-называемые «винные слезы» (см.фото).
Покрывая при вращении внутреннюю стенку бокала тонкой пленкой, вино затем медленно стекает вниз в форме отдельных потоков, которые и называют винными слезами. Бытует мнение что наличие таких «слез» указывает на высокое качество вина. Их любят показывать и обсуждать за столом как начинающие любители так и маститые знатоки вина, произнося при этом слова «глицерин» и «корпулентность» (крепость).
Проанализируем физическую природу этого явления. Начнем с того, что для наблюдения явления «винных слез» в достаточно концентрированном водно-спиртовом растворе (>20%) нет нужды даже раскачивать или вращать бокал: необычный эффект конвекции массы в таком растворе вверх по стенке в форме пленки и противопотока вниз в виде «слез» наблюдается даже в неподвижном бокале. В гидродинамике это явление называется «эффектом Марангони» и заключается в движении границы жидкого раствора против направления действия силы тяжести благодаря изменению по высоте пленки коэффициента поверхностного натяжения. Дело оказывается в том, что спирт испаряется из пленки охотнее, чем вода. Вода, в свою очередь, имеет коэффициент поверхностного натяжения гораздо больший, чем спирт. В результате, неравномерное испарение спирта в пленке неравномерной толщины (вдоль границы винной поверхности в бокале) приводит к возникновению градиента его концентрации и, следовательно, к появлению градиента поверхностного натяжения. Именно эта неоднородность и приводит к появлению силы, которая тянет пленку вверх по стенке бокала.
Свойства движения границы такой пленки при различных концентрациях спирта были изучены совсем недавно, в 1992 году, французскими учеными Фурнье и Казаба. Они обнаружили удивительную зависимость перемещения пленки L(t) от времени:
L(t) ~ sqrt Dt.
Соответствующая зависимость в координатах L и t1/2 показана на Рис.1
Рис.1
Это соотношение хорошо известно в физике: впервые оно было теоретически выведено Эйнштейном и Смолуховским в 190? году при установлении связи между эффективным перемещением частицы в процессе ее диффузии в среде и временем этой диффузии. Коэффициент D называется коэффициентом диффузии и в формуле Эйнштейна-Смолуховского выражался посредством скорости частицы и ее длины свободного пробега. В своих экспериментах французские ученые обнаружили интереснейшую зависимость «коэффициента диффузии» D(φ) от степени содержания в растворе спирта φ (см. Рис.2).
Рис.2
Как уже отмечалось, при концентрациях спирта меньше 20% (φ<0.2) спонтанного движения жидкости вверх по стенке бокала не наблюдалось (разве-что если его поверхность была предварительно смочена). Поразительно, но вопреки интуитивному ожиданию, наибольшие значения коэффициента D были получены для относительно слабых растворов спирта, хотя испарение в них и идет медленнее. Из экспериментального графика видно, что коэффициент D достигает минимума при φ=0.9 и, как ни странно, не исчезает даже при достижении 100%, т.е. даже чистый спирт «карабкается» вверх по стенке бокала. Авторы исследования приписали это явление поглощению спиртом водяных паров из атмосферы, что приводит к появлению небольшого градиента коэффициента поверхностного натяжения. Свою правоту они тут же и продемонстрировали, повторив измерения для спирта в сухой атмосфере, где коэффициент D оказался меньшим по величине и монотонно убывающим с ростом φ, обращаясь в нуль при φ=1 (см. Рис.2).
Теперь, когда мы объяснили причину упрямого карабканья достаточно крепкого алкогольного напитка вверх по стенке бокала перейдем к обсуждению образования «винных слез». Первой, очевидной, его причиной служит сила тяжести, которая противостоит силам поверхностного натяжения и стремится вернуть убежавшую жидкость вниз. Однако за то, что это возвращение происходит не однородно, а в форме отдельных потоков, ответственна так-называемая релеевская неустойчивость. Объясним сущность этого непростого явления на примерах. Когда по озеру проходит катер то он порождает возмущение поверхности – волны – однако со временем эти волны затухают и поверхность возвращается в свое первоначальное состояние. Можно показать, что если «озеро перевернуть», т.е. если бы сила тяжести была направлена не в глубину жидкости а от ее поверхности (предполагая, что при этом жидкость в сосуде удерживается какими-то силами, например давлением), то малейшее отклонение поверхности от горизонтальной не затухает со временем, а разрастается в шквал ее разрушая (подумайте почему реет флаг на ветру?). Именно эта неустойчивость является ответственной и за образование винных слез: граница пленки, карабкающеся вверх согласно эффекту Марангони, оказывается неустойчивой по отношению к малым возмущениям, благодаря случайным неоднородностям на ней образуются капли, которые, вовлекая в свое движение жидкость из прилегающих областей, скатываются вниз оставляя на стекле красивые арки.
Рис.3
Как обнаружили Фурнье и Казаба, чем больше в растворе спирта, тем слабее оказывается эффект Марангони, тем меньше сдерживающее образование слез поверхностное натяжение, тем сильнее вино «плачет» и тем меньшим должно наблюдаться расстояние между потоками. Однако на опыте эта зависимость оказывается весьма слабой, и не позволяет использовать «винные слезы» для сколь-нибудь достоверного определения крепости вина «вслепую», не глядя на этикетку.
Что касается глицерина (глицерола), то содержание этого сладкого спирта C3H8OH в вине обычно очень невелико (порядка 1-2%) и, хотя он несомненно влияет на вкус вина, при этом практически не сказывается на его крепости. Определяющим эту характеристику вина остается обычный этиловый спирт, содержание которого и пишется на этикетке в качестве крепости. Отметим, что вина с низким содержанием этилового спирта менее вязки, так что, по-видимому, глицерин не определяет даже и вязкости вина. Поэтому наблюдение самих винных слез или даже процесса их течения, не позволяет всерьез судить о содержании в нем глицерина.
Водка
Чем ближе к Северу, тем хуже растет виноград. И место вина занимают напитки изготовленные путем дисцилляции яблок (Кальвадос, Северная Франция), слив и абрикосов (Сливовица, Болгария, Чехия), можевельника (джин) и, наконец, того или иного сорта зерна (виски, Английское королевство, водка - Россия). В старое время водка в России так и называлась – хлебное вино № 21 (Смирновъ), - да и потребляется даже сегодня за столом в той же манере, в которой французы и итальянцы пьют за обедом вино виноградное. Однако задумывались ли вы почему все перечисленные напитки, будучи с химической точки зрения растворами полученного дисцилляцией спирта в воде, имеют процентное содержание алкоголя (этилового спирта, химическая формула которого CH3CH2OH ) около 40%?
В качестве первой причины приведем легенду, имеющую физическую основу. Говорят, что когда была введена монополия на производство водки и, тем самым, возложена ответственность за ее качество на государство, корчмари стали эту водку безбожно разбавлять. Тем самым они увеличивали свои доходы, одновременно вызывая справедливое недовольство посетителей низким качеством любимого напитка. Чтобы пресечь возможность этого злоупотребления был издан указ, позволяющий посетителям питейного заведения бить кабатчика до смерти если подаваемая им водка не горит. Оказалось, что сорокопроцентное содержание спирта в растворе с водой есть примерно тот нижний предел при котором его пары над поверхностью жидкости еще могут гореть при комнатной температуре. Естественно, на этой нижней границе содержания спирта в водке и остановились кабатчики, найдя таким образом компромисс между погоней за наживой и здоровьем.
Другой причиной устойчивости «магического числа» является следующее обстоятельство. Хорошо известно явление объемного расширения: оно заключается в том, что при увеличении температуры объем тел возрастает, а при охлаждении, соответственно, уменьшается. Этому закону подчиняется большинство веществ, в том числе и спирт. Вода же является жидкостью аномальной: ниже 4 градусов Цельсия она с падением температуры начинает расширяться, а при замерзании ее удельный объем вообще скачком возрастает на 10%! Поэтому нельзя оставлять на морозе бутылки с водой: замерзшая и увеличившая свой удельный объем вода их просто разрывает. А с водкой можно: ящики с этим напитком часто оставляют на морозе и ничего с бутылками не случается. Объяснение этого явления состоит из двух пунктов. Во-первых, наличие столь заметного количества спирта в воде препятствует ее кристаллизации, так что при понижении температуры не происходит внезапного скачка ее удельного объема. Во-вторых, при соотношении объемов 4:6 суммарный коэффициент объемного расширения оказывается близким к нулю: «аномальность» воды компенсируется «нормальностью» спирта. Достаточно взглянуть в таблицы физических величин и сравнить соответствующие коэффициенты объемных расширений чистых веществ: 1 = -0.7 x 10-3 град-1 для воды, в то время как для спирта 2 = 10-3 град-1.
Есть и третья причина заветной крепости в 40%, открытие которой приписывают великому русскому химику Дмитрию Менделееву. Утверждается, что именно он указал на тот факт, что 40%-ая водка не изменяет своей крепости будучи оставленной с открытой поверхностью. Таким образом, рюмка водки забытая на столе вечером останется заполненной тем же напитком и на следующее утро (чего нельзя сказать о вине или шампанском) и, возможно, послужит лекарством страдающему головной болью юбиляру.
Четвертая причина 40%-ой крепости водки связана со скачком в вязкости раствора спирта в воде вблизи этой концентрации. Дело оказывается в том, что в слабом растворе молекулы спирта двигаются сами по себе, в то время как при 40% начинается их полимеризация. Молекулы спирта выстраиваются в длинные одномерные цепочки, вязкость падает и водка меняет к лучшему свои органолептические свойства (как говорят любители этого напитка «сама втекает в горло»).
Последний из известных мне фактов связан скорее с процедурой калибровки, контроля стандарта качества напитка. Дело в том, что если кусочек сала бросить в спиртово-водный раствор, то он окажется в положении безразличного равновесия именно при 40% спирта. В более крепком напитке он утонет, в более слабом -- всплывет.
Шампанское и его пузырьки
Строго говоря шампанским имеет право называться лишь игристое вино, производимое по определенной технологии во французской провинции Шампань. Все остальное является просто игристым вином того или иного типа, и имя им легион.
Игристое вино создается в результате специального процесса брожения и, в принципе, может быть изготовлено из любого типа винограда, однако обычно используется виноград только трех сортов: Пино Нуар, Пино Меньер и Шардонэ, причем белым виноградом является лишь последний из них. Если на этикетке написано BlancdeBlanc (белое из белого), то это означает, что игристое вино изготовлено из чистого Шардонэ. Надпись BlancdeNoir (белое из черного)означает, что Шардонэ при изготовлении этого напитка не использовалось. Существует также и розовое шампанское. Его можно изготовить двумя способами: либо «подправить» белое шампанское сухим красным вином, либо подержать некоторое время сок красного винограда в контакте с его кожицей, лишь затем его отфильтровать и начать процесс изготовления шампанского.
Метод Шампануаз (Champenoise)
Если на этикетке имеется это словосочетание то знайте, что соответствующее игристое вино было изготовлено следующим способом.
В провинции Шампань сбор винограда проводится вручную, чтобы не повредить при сборе ягоды красного винограда и содержащиеся в их кожице дрожжи не попали в сок. Ягоды давят дважды. В первую давку извлекают 80% сока и полученное из него впоследсвии шампанское будет называться Cuvee. Шампанское полученное из оставшихся 20% получит название Taille; лучшие дома шампанских вин не производят его вообще, а ограничиваются лишь производством Cuvee.
Есть несколько способов насытить вино углекисым газом. Описываемый метод Шампаньез начинается с обычной ферментации белого вина, как это было описано выше. Затем виноделы смешивают в той или иной комбинации это вино с винами предыдущих урожаев и разливают по бутылкам. [Смесь нового и старого вина называется «dosage». В зависимости от количества добавленного сахара шампанское будет суше или слаже и сорт будет называться Брют(Brut), Очень сухое (Extra Dry), Сухое (Sec), Полусухое (Demi-Sec), Полусладкое, Сладкое.] В каждую из этих бутылок затем добавляют немного сахара и дрожжей и закрывают временной, похожей на пивную, пробкой. В бутылке начинается процесс вторичной ферментации. Будущее шампанское в таком состоянии выдерживают несколько лет: обычно до трех, но в особых случаях и до шести. По закону шампанское должно провести в бутылке не менее одного года.
Следующий шаг заключается в очистке напитка от дрожжей. Для этого бутылки помещают в специальные ячейки, где их проворачивают на четверть оборота в день, а также понемногу (150 в день) наклоняют так, чтобы в конце концов мертвые дрожжи осели на пробке. Последней операцией является избавление от этих остатков и замене пробки на постоянную. Так как шампанское к этому моменту уже оказывается пересыщенным углекислым газом, то этот процесс непрост. В оригинальном методе Шампаньез его производит истинный виртуоз, умеющий, не сотрясая, открыть бутылку и заменить временную пробку с лежашими на ней дрожжами на постоянную. Сегодня применение криогенной техника существенно упростило производство: горлышко бутылки с дрожжами просто замораживают, вычищают и закрывают новой пробкой.
Пузырьки и образование пены.
Каждый знает, что игристое вино продается в специальных, выдерживающих достаточно высокое давление, бутылках. Это связано с большим количеством углекислого газа, находящегося в таком вине в метастабильном состоянии и готовом высвободится при изменении внешних условий. Так, например, бутылку шампанского можно открыть по-разному, в зависимости от целей, умения и темперамента открывающего: либо, слегка выпустив газ из горлышка, медленно дать пробке выйти из бутылки и разлить напиток без потерь по бокалам, либо в честь Нового Года выпустить пробку в потолок и разлить полбутылки пеной. Так Шумахер, победив в очередном заезде Формулы-1, ухитряется разлить пеной почти все содержимое огромной бутылки. Секрет прост – для получения обильной пены достаточно сильно потрясти бутылку перед открыванием. В результате то небольшое количество газа, которое всегда имеется в горлышке, смешивается с шампанским образуя множество пузырьков. Когда же пробка вылетает, то давление в бутылке резко падает и образованные ранее пузырьки служат центрами выделения растворенного в жидкости углекислого газа по всему ее объему. Бутылка шампанского тут выступает в роли огнетушителя, выражая чувства победителя Формулы-1.
Пузырьки шампанского могут развлекать не только зрителей Формулы-1. Так студенты-физики, удивляют девушек с филологического факультета сидя за бокалом шампанского(или минеральной воды), бросив в него кусочек шоколада. Читатель может убедиться на практике, что шоколад утонет, затем , через некоторое время, всплывет, затем снова утонет и так будет осциллировать несколько раз. Оставим объяснение этого нехитрого фокуса читателю, а сами перейдем к обсуждению других, менее очевидных свойсв пузырьков шампанского.
Говоря о шампанском физик не может обойти молчанием его необычные акустические свойства. Так, в главе 9 мы уже рассказали как пузырьки шампанского обедняют хрустальный звон бокалов. Здесь же мы остановимся на другом явлении – своеобразном шипении пузырьков лопающихся на поверхности шампанского. Понятно, что «колючий» звук лопающихся на пенной поверхности только что налитого в бокал свежего шампанского связан со возникновением в ней своеобразных миниатюрных лавин. Шипящий звук является суммой многих спонтанных взрывов отдельных пузырьков. Совсем недавно бельгийский физик Вандервал с коллегами детально изучил специфику этих микровзрывов. Если бы число взрывов в секунду было бы фиксированным, то мы бы слышали постоянный свист, как от не настроенного радиоприемника. Такой «белый шум» возникает в акустических процессах в случае если частота звука меняется хаотично, в то время как амплитуда сигнала остается постоянной. Исследования же льежской группы показали, что акустический спектр звука лопающихся пузырьков шампанского не имеет ничего общего с белым шумом. Измерение его с помощью чувствительного микрофона показало, что интенсивность сигнала существенно зависит от частоты, и эта зависимость возникает именно благодаря тому, что пузырьки лопаются не каждый сам по себе, а коллективно, влияя один на другой. Каждый пузырек лопается за время порядка 1/1000 секунды. Некоторые такие микровзрывы происходят в быстрой последовательности один за другим и их шум сливается в единый, достаточно громкий, звуковой сигнал. Другие лопаются сами по себе, и их едва слышно.
Пена сходит по мере того как жидкость в стенках пузырьков стекает вниз под действием силы тяжести, делая их слишком тонкими для выживания пузырька. Исследователи изучили этот процесс не на шампанском (чья пена лопается слишком быстро), а на уже знакомой нам мыльной воде, где пена рассасывается медленно, с характерным временем около часа. На таком удобном объекте они изучили зависимость длительности интервалов между последовательными разрывами пузырьков от времени и обнаружили, что эта зависимость имеет степенной характер. Это означает, что не существует характерной длительности такого интервала: время между такими событиями может оказаться любым -- от миллисекунд до нескольких секунд, -- и нет способа предсказать какой именно длительности окажется интервал при данном измерении.
Подобные степенные законы наблюдаются во многих природных явлениях, таких как землетрясения (которые не имеют выделенной амплитуды), сели или сонечные вспышки. Они обычно имеют место в системах в которых взаимодействия между отдельными элементами играют важную роль в поведении системы как целого. Так на лавиноопасном склоне сорвавшийся камешек может как вызвать страшное несчастье, так и просто скатиться вниз.
Я про вино все рассказал, если у меня есть еще пять минут, я расскажу про кофе.
Физика хорошего кофе
Одной из самых распространенных кофеварок для домашнего приготовления кофе в Италии является “мокка”. Она состоит из трех частей нижнего усеченного конуса (нагревателя, пароконвектоматы), куда заливается вода, металлического фильтра, куда засыпается кофе средне мелкого помола и, наконец, верхнего усеченного конуса, где накапливается готовый напиток. Эта кофеварка уже рассчитана на приготовление напитка определенной консистенции: воду следует наливать до уровня имеющегося в нагревателе клапана, фильтр засыпают полным- примерно 6 граммов на порцию в 50 мл воды.
Процесс приготовления кофе в мокке весьма занимателен. В фильтр засыпается кофейный порошок, в нижнюю часть заливается вода. Мокка плотно закручивается по резьбе, соединяющей верхний и нижний конусы, верхнее ситечко прикрывает цилиндр фильтра. Дополнительной изоляцией от внешней среды является резиновая прокладка, проложенная между верхним и нижним конусами. Кофеварка ставится на медленный огонь. Процесс приготовления заключается в доведении до кипения воды в нагревателе, затем ее прогоне через кофейный порошок, содержащийся в фильтре, дальнейшем подъеме приготовленного таким образом напитка по трубке и его сливе в объем верхнего конуса. После этого кофе готов к разливу по чашкам через носик.
Все кажется просто и понятно, но что является движителем описанного процесса? Конечно, огонь. Вначале он нагревает воду до кипения, затем начинается процесс кипения в замкнутом объеме, где воде отведено гораздо больше места, чем пару над ее поверхностью. Температура переваливает через 100 С, пар над поверхностью воды все время остается насыщенным, его давление превышает 1 атм. и продолжает расти. Внешнее же давление, вплоть до верхнего уровня фильтра, равно атмосферному. Насыщенный парс температурой выше 100 С в объеме V начинает играть роль сжатой пружины, продавливающей чуть перегретый кипяток сквозь кофейный порошок, содержащийся в фильтре. При этом из него извлекаются те ароматы, маслаи другие компоненты, превращающие водув чудесный напиток. Понятно, что свойстваэтого напитка зависят как от самого кофейного порошка, находящегося в фильтре, так и от температуры воды и времени ее протекания сквозь фильтр. Секреты приготовление смеси, жарки кофейных зерен, их помола являются тайнами каждого изготовителя, основанными на таланте, труде и столетиях опыта. От чего же зависит время протекания жидкости через фильтр, мы можем понять без промышленного шпионажа, исходя лишь из законов физики.
В середине девятнадцатого столетия французские инженеры А. Дарси и Ж. Дюпюи провели первые экспериментальные наблюдения за движением воды в трубах заполненных песком. Этими исследованиями было положено начало созданию теории фильтрации, которая сегодня успешно применяется для описания движения жидкостей, газов и их смесей через твердые тела содержащие связанные между собой поры или трещины. Помимо создания в городе Дижоне первой совершенной системы водоснабжения в Европе, А. Дарси сформулировал так называемый линейный закон фильтрации, который сегодня носит его имя. Он связывает объемный расход жидкости через фильтр с его длиной и площадью, с характеристиками заполняющей его пористой среды, а также с разностью давлений по обе стороны фильтра. Сегодня – это один из базовых законов теории нефтепромысла. Нетрудно применить закон Дарси к изучению нашей мокки. Например, можно расчитать до какой температуры перегревается кипяток в нижней части кофеварки. Эту температуру можно оценить по разности давлений между нижней и верхней сторонами фильтра, входящей в формулу Дарси и глядя на зависимость давления температуры кипения от внешнего давления . Для этого достаточно засечь время за которое напиток заполняет верхний сосуд и измерить характерные размеры фильтра мокки. Еще немного поисков по таблицам вязкости воды, недоумения где найти коэффициент пористости кофейного порошка в фильтре, блестящая идея заменить его на соответствующую величину для среднезернистого песка (который в таблице для инженеров-нефтянников имеется) и вот уже, согласно приведенному выше графику, видно, что соответствующая температура кипения воды составляет 105-108 С, в зависимости от на слабый или сильный огонь мока поставлена.
Кофе в мокке получается крепким и ароматным, без осадка, однако все же уступает по своим вкусовым качествам “эспрессо “, который подается в хорошем баре. Основной причиной этого, по-видимому , является сравнительно высокая температура кипятка, продавливаемого сквозь фильтр перегретым паром. Поэтому рецепт улучшения качества кофе при его приготовлении в мокке таков: ставьте кофеварку на очень слабый огонь. При этом процесс фильтрации будет идти медленнее, однако и пар в нижнем сосуде не будет слишком перегреваться.
Старинная неаполитанская кофеварка (“Napoletana”)
Эта кофеварка напоминает мокку, однако вместо избыточного давления пара использует фильтрацию под влиянием силы тяжести. Она также состоит из двух сосудов, поставленных один на другой, и фильтра, заполненного кофе между ними. Вода в нижнем цилиндре доводится до кипения, затем кофеварка снимается с огня и переворачивается. Происходит фильтрация под действием давления столба воды порядка нескольких сантиметров. Процесс приготовления кофе здесь идет заметно медленнее чем в мокке. Можно поставить эксперимент по приготовлению одного и того же количества кофе в обеих кофеварках и, основываясь на следующей из закона Дарси обратной пропорциональности времени приготовления кофе приложенному давлению, проверить нашу предыдущую оценку давления в нагревателе мокки. Однако на практике для “Napoletana” кофе выбирают более крупного помола чем для мокки, иначе напиток будет готов через полчаса и уже холодным.
Знатоки говорят, что кофе из “Napoletana” получается вкуснее чем из мокки: здесь, хотя процесс фильтрации и происходит медленнее, нет пагубного действия перегретого кипятка на кофе. Однако высокий темп современной жизни не оставляет времени для философской беседы на террасе с видом на Везувий и прекрасный неаполитанский залив в приятном ожидании, когда наконец-то наберется чашечка благотворного напитка. Эта роскошь осталась на старых картинах из неаполитанской жизни и в творениях Эдуардо ди Филиппо.
“Эспрессо”
Не все неаполитанцы были терпеливы и в прошедшие времена. Говорят, что в прошлом веке один из тех жителей столицы королевства Двух Сицилий (в прошлом - Неаполь), не мог спокойно ждать у “Napoletana”, убедил своего приятеля, инженера из Милана, сконструировать принципиально новую кофеварку, приготавливающую индивидуальную порцию прекрасного ароматного, густого напитка, в течение полуминуты. Каждая чашка хорошего кофе является вместилищем секретов роста и сбора урожая кофейных зерен, приготовления смеси и ее прожарки, помола… За вершиной кофейного искусства -- маленькой чашечкой итальянского “эспрессо” -- стоит также и высокая технология. Аппарат для приготовления “эспрессо” гораздо больше и внушительнее своих описанных выше коллег. Обычно такие машины стоят в барах и ресторанах, однако для знатоков и любителей кофе существуют и домашние версии этого аппарата.
В кофеварке типа “эспрессо” вода стемпературой 90-94 С продавливается под давлением 9-16 атм сквозь фильтр с кофейным порошком специального помола, еще более мелкого, чем для мокки.
Весь процесс занимает 15-25 секунд, в результате чего изготовляется 1-2 порции кофе в 20-35 мл каждая, лично для вас и, может быть, вашего собеседника. Процесс протекания жидкости сквозь фильтр с кофейным порошком описывается тем же законом Дарси, что и в мокке, однако разность давлений, прилагаемая к фильтру, здесь в десятки раз больше, а температура, наоборот, ниже 100 С. Эти параметры подобраны специально таким образом, чтобы не разрушить высокой температурой неустойчивые фракции кофейного напитка. Сравнительно короткое время взаимодействия воды с порошком совместно с высоким давлением оставляют в нем лишнее и извлекают из него все лучшее: эмульсии кофейных масел формируют ту густоту напитка, которая не может быть достигнута никаким другим способом; его аромат сохраняется наличием пенки, которая не позволяет исчезнуть летучим компонентам. Эспрессо, как это ни странно, содержит меньше кофеина -- из-за краткости контакта воды с порошком (20-30 с против 4-5 мин в фильтре) и малости ее объема весь кофеин не успевает извлечься. Первый образец кофеварки эспрессо был выставлен в Париже в 1855 году. В современных стационарных аппаратах составляющих оборудование баров и ресторанов вода подается под необходимым давлением с помощью имеющегося в конструкции специального насоса. В классической машине для приготовления эспрессо горячая вода из цилиндра нагрева по поднятию ручки заполняет камеру над фильтром и затем продавливается сквозь фильтр вручную, опусканием ручки; высокое давление создается за счет динамического сопротивления фильтра с кофе и эффекта рычага, многократно увеличивающего усилие руки.
Все. Спасибо за внимание и терпение. Я закончил.
Обсуждение лекции
Борис Долгин: Спасибо большое. Насколько такие истории популярны среди ваших студентов?
Андрей Варламов: Популярны. Больше, чем сверхпроводимость. Я только что был в Генуе на 10 издании Европейского фестиваля науки. 10 лет назад я все время пытался перенести нашу культуру популяризации на итальянскую почву. Мы пробовали делать журнал Квант. Это не очень прижилось, потому что это было на частные деньги, а такие вещи должны на государственные. Пользы это не приносит. Шпрингер пытался это издавать, получать деньги с рекламы. Они десять лет издавали на английском, тоже закрылись. Удалось в Генуе энтузиастам создать фестиваль науки. Идея очень красивая. Генуя очень закрытый город, это город коммерсантов. Город портовый, там очень много богатых людей. Помните историю с кораблем CostaConcordia. Первыми придумали Costa, это генуэзцы, потом это купили уже американцы. Межнациональная компания. Идея была такая, люди, связанные с физикой и вообще с наукой, писатели и инициативная группа сумела убедить богатых генуэзцев, что это здорово – делать фестиваль науки. Как наши Дни науки. И выглядит это так. Они дают на это деньги, какая-то есть самоокупаемость небольшая. Многие компании это поддерживают. Но каждый вечер генуэзские нобели открывают двери своих квартир и домов. Квартиры такие, что на колокольню генуэзского собора кафедрального сморишь сверху. Расписные фресками потолки, и они принимают гостей фестиваля. Есть так называемые друзья фестиваля. И неделю Генуя стоит на ушах, 250-300 разных событий. Для ребят, какие-то простые эксперименты. Я рассказываю про физику Гольфа, мы с моим коллегой и другом Алешей Абрикосовым-младшим рассказали, о чем не думает горнолыжник на склоне, роль параметрического резонанса, как закачивается энергия при слаломе. Физику рулетки и другие полезные вещи. Потом человек сидел как вы, плюнул и говорит, так как же выигрывать? А я вам этого и не обещал. Я потратил время зря.
Андрей Летаров: Очень интересная лекция, большое спасибо, но один вопрос мучает меня с момента спагетти. Дело в том, что я микробиолог, и история о том, почему некоторые бактерии шарообразные, а некоторые палочковидные тщательно обсуждается в разных эволюционных соображениях, и меня очень удивило , что история с временем варки все равно зависит от квадрата диаметра, хотя, казалось бы, у шарика площадь, приходящаяся на единицу массы пропорциональна кубу диаметра, а в случае спагетти, очевидно, квадрату. Можно было бы ожидать, что для спагетти она должна быть пропорциональна первой степени.
Андрей Варламов: Вы знаете, это очень хороший вопрос. Заметьте, что я сказал, что буду иметь дело только с цилиндрической симметрией. Я плоскую пасту вообще не рассматривал, там вы правы, будет все иначе совершенно. Но решение для цилиндра и для сферы, зависимость получается r2 для времени готовки. В двух этих симметриях получается r2, давайте подумаем почему? Вы меня застали врасплох.
Борис Долгин:А почему нет? В том же самом шаре все равно задача дойти до центра, она решается точно так же.
Андрей Варламов: А, да! Боря сказал правильно. Смотри, задача дойти до центра. Просто в случае шара у вас со всех сторон нужно пройти расстояние r, а в случае цилиндра тепло идет, то же самое у вас на границе температура 100 градусов, и тепло снова идет по радиусу.
Андрей Летаров: Все равно немножко непонятно, потому что очевидно, что для того, чтобы прогреть килограмм, единицу массы какого-нибудь материала нужно закачать туда определенное количество энергии, которая у нас качается через площадь при каком-то градиенте температуры, который там существует. Соответственно, если у нас больше площадь на единицу массы…
Андрей Варламов: Все, все, все, я знаю ответ. В истории про пиццу я вам написал формулу для координаты продвижения фронта тепловой волны, согласны? Это есть корень из χt. Задача, что в шаре, Боря правильно говорил, что в цилиндре одна и та же. Мне нужно от поверхности дойти до оси в случае цилиндра или центра в случае шара. Но в любом случае, путь, который нужно пройти фронту, это есть радиус. А радиус есть корень из χt. Поэтому время есть квадрат радиуса. Да, можно сказать так, вы делаете сечение, а потом крутите его и получите шар.
Григорий Глазков: Тоже хочу вам благодарность выразить за такую приятную лекцию. Спасибо. А у меня вопрос про кофе. Скажите, про давление и температуру. Два фактора, как соотносится их роль в самом процессе? В вашем рассказе получилось, что они взаимозаменяемы. Мы можем меньше температуру. Они как-то дополняют?
Андрей Варламов: Сейчас я скажу. Это очень хороший правильный вопрос. Просто я рассмотрел две конкретные модели. Первая модель простая, когда у меня, на самом деле, только один параметр – это температура, которой я прогоняю горячую воду. Что тут происходит? Я поспешил. Но я хочу сказать, что вот здесь как действует эта кофеварка? Пар, упругость пара, вот тут одна атмосфера при градусах, 105, 110 давление больше одной атмосферы. Вода поднимается к фильтру. Сразу она его не пробивает. Капилляры еще закрыты, надо приложить 2 σr, чтобы пройти. Тут пористая среда. Если пористость достаточно высокая, то при температуре 115-120 пойдет фильтрация.
Теперь давайте обсуждать роль давления и роль температуры. Для чего нужно давление? В зернах кофе содержится около 2 000 различных ароматов. Какие-то из них устойчивы, какие-то нет. Температура играет двоякую роль, с одной стороны она помогает извлекать что-то, с другой стороны, она какие-то ароматы разлагает. Давление играет только положительную роль. В смысле, если я сумею независимо делать давление, потому что здесь давление растет только вместе с температурой. Поэтому я вынужден повышать температуру, чтобы повысить давление. А если у меня низкое давление, я должен помолоть крупно, вспомните американские дипперы, там совершенно крупный помол. Поэтому если у меня есть высокое давление - 9, 15, 16, 18 атмосфер, означает, что я могу очень мелко помолоть кофе. Этим я развиваю его поверхность и позволяю больше экстрагировать из него веществ. При этом режим может перейти из ламинарного течения в турбулентное, формируется пенка вкусная. Очень интересный вопрос, например, хороший бармен в Италии меняет степень помола кофе в зависимости от влажности. Может даже каждые полчаса. Они не знают почему, но всегда более влажно – они делают более крупный помол. Это уже серьезный вопрос, это уже не давление. Мы думали, почему? Мы гуляли по Триесту, профессор Коламбии очень известный физик. И то, что нам в голову пришло. Ну, представим себе, что я открыл бар в Сахаре. У меня там влажность очень низкая. Чем я могу шевелить? В мокке я должен делать рыхло, у меня не получится очень хороший крепкий кофе, но зато я его не убью высокой температурой. Вот опять это зато. А тут я помолол мелко, допустим. А тут у меня температура и давление установлены. Этого бармен не меняет. Но он может менять степень помола. Если сухо, он помолол очень мелко. При этом, как вы понимаете, частички кофе чуть-чуть поляризовались. Может даже электроны перескочили, они заряжены. Поэтому явно, что между мельчайшими частицами по 0,1 мм, как вы помололи механически, у вас возникают какие-то электростатические связи. В сухой атмосфере. Поэтому в фильтр, когда он насыпает, это уже не эта пыль по 0,1 мм, а это конгломераты, образующиеся благодаря электростатическим взаимодействиям. Скажем, по 0,5 мм. И работает хорошо. Он не знает, что получается по 0,5, но работает хорошо.
Теперь представьте себе, что резко или бар перенесли в Ирландию, или влажность повысилась, что происходит? Если он помелет на те же самые 0,1, то пары воды, у которой диэлектрическая проницаемость 81 приведут к ослаблению этих электростатических взаимодействий. Поэтому при эффективном помоле 0,1, конгломераты будут не 0,5, а, может быть, 0,3. И получится, что фильтр у него забьется. Он же настроен на определенное давление и температуру. Поэтому, чтобы этого избежать и получить те же самые 0,5 он мелет крупнее. Но это наша гипотеза. Я не знаю. Я хочу сказать о роли электростатических взаимодействий. Вот с этим связано.
Григорий Глазков: Я вас правильно понял, что было бы одно давление – хорошо, а температура сама.
Андрей Варламов: Нет.
Григорий Глазков: В вашем рассказе непонятно, зачем нужна температура.
Андрей Варламов: Во-первых, холодный кофе пить неприятно.
Во-вторых, я думаю, что температура нужна для того, чтобы экстрагировать какие-то вещества. То есть если просто холодной водой будете мыть, то у вас получится что-то. Но думаю, что температура вот эта 90 градусов, она с одной стороны позволяет экстрагировать нужные вещества, не просто моете кофе, а с другой стороны, при этом не разлагаете какие-то сложные масла. Я так думаю.
Григорий Глазков: У меня вопрос возник прямо сейчас из этого обсуждения. Было бы разумно сделать некоторый девайс типа такого разнесенного конденсатора с высоким напряжением, на который можно сыпать кофе, чтобы он электризовался, тогда кофе мокко будет завариваться лучше?
Андрей Варламов: Я не знаю, я так сразу не отвечу, во всяком случае, мы может влиять на пористость среды. Я не исключаю. Дело в том, что если вы подумаете, что произошло за прошлый год. Ну, в Америке для не американца пить кофе было очень сложно. Американский кофе, который там наливают. Там и кофеина гораздо больше. На 30% больше из того же количества кофе. И вот в способе с фильтром получается больше кофеина, чем в эспрессо. А потому что извлечение кофеина требует времени. Когда у вас выстреливает эспрессо за эти 15-25 секунд, не успевает извлечь достаточно кофеина. А когда у вас лежит этот порошок и по нему капает и стекает минуты, извлекается больше кофеина. Лучше чтобы побыстрее произошло, с точки зрения кофеина. А сейчас в Америке есть Старбакс, и культура кофе повысилась. Я лично не сторонник стандартизации такой. Но нынешние машины, которые из пистонов вам выбивают кофе, это задает некий стандарт, что не только в Италии, но и на Северном полюсе и в Чикаго, или где-нибудь в Непале вы получите более-менее стандартный кофе. Там много технологий. Если вы посмотрите после использования на этот пистон, он пробит как минимум в 10 местах. Т.е. пускаются 10 игл, которые сначала спрыскивают, потом подается давление, там высокие технологии. Пищевая промышленность достаточно большая наука. То, что я вам рассказываю – сказки, как физик видит, но я не инженер, чтобы знать все подробности. Одно вам могу сказать, что Триест – одна из двух кофейных столиц Италии. Одна – Неаполь. В Неаполе есть такое понятие – предоплаченный кофе, это идет из старых времен, когда джентльмен или синьоры в белом костюме с красивой дамой заходит в бар, в Гамбринус, скажем, и человек говорит, три кофе, два для нас и одно предоплаченное. А через некоторое время входит нищий и спрашивает, нет ли случайно предоплаченного кофе? И ему его наливают бесплатно.
Я сам спрашивал у барменов, еще лет 20 назад было такое. В Неаполе есть традиция кофейная, там и вода специальная. А Триест - это были морские ворота Австро-Венгерской республики. Империи. Для Италии Триест ничего специального, огромное побережье, много портов. А Австро-Венгрия потеряла на этом очень много, это были единственные ворота. И там традиционно были огромные склады кофейных зерен. У них есть традиция. В частности со мной после моей статьи встречались владельцы одного из таких складов, и их интересовали вопросы абсорбции, хранится ли это в атмосфере инертного газа, чтобы там не заводилась плесень, она канцерогенна. Там есть очень много всяких хитростей. Микробиологических, химических, физических много всяких обстоятельств.
Наташа Пугач: У меня тоже вопрос про кофе. В процессе обсуждения вы сказали, что мелко помолотый кофе слипается, крупно помолотый от воды не слипается.
Андрей Варламов: Я не так сказал. Я предложил некую модель, если у нас низкая влажность, и мы помололи мелко, то у нас благодаря электростатическим взаимодействиям могут образоваться конгломераты, которые собрались вместе эти частички. А если влажность повысится, то тогда электростатические силы ослабнут. Конгломерат такой уже не наберется. Тогда мы делаем следующее. Это гипотеза, я повторяю. Мы мелем крупнее, чтобы добрать конгломерат такого же размера при меньших взаимодействиях ослабленных.
Вкус при этом. Это хороший вопрос, я не знаю. Я хотел только объяснить факт, что бармены почему-то меняют. Я думаю, что если этого не сделать, то вкус станет хуже.
Конечно, интересно было бы померять эти самые конгломераты в обоих случаях, потому что это достаточно измеряемая вещь. И за счет этого понять, это работает или что-то другое. Я могу ошибаться, но мне кажется, что в зависимости от влажности может немножко меняться.… Не знаю, мне кажется, что процессы взаимодействия с жидкостью естественно должны быть чуть другими.
На ваш вопрос я отвечу немножко по-другому. Давайте мы этого не сделаем, давайте будем молоть по-прежнему. Пусть у меня влажность повысилась, я помолол все равно мелко. Тогда у меня пористость среды уменьшится, и у меня фильтр будет больше работать как пробка. У меня изменится скорость фильтрации. И в пределе у меня может вообще не пойти фильтрация. Я вам могу привести пример из собственной жизни. Я решил перейти все-таки на собственный помол, не покупать в баре или в магазине. Я, правда, с удивлением обнаружил, что в Москве Lavazza, там почему-то написано, что она хороша для всего. И для мокки и для эспрессо. Это меня очень удивило, потому что в Италии продается отдельно для эспрессо и отдельно для мокки разные помолы. И я заметил, что кофе, который я привез из Италии, помолотый специально для эспрессо. У меня такая старинная машина, где я давление развиваю с помощью рычага. Я запрессовываю кофе, а потом давлю, и мне нужно приложить усилие. Я купил эту Lavazza, все сделал то же самое, но рука идет сама, и кофе получается менее крепкий. Потому что более крупно помолото, т.е. пористость выше.
У меня есть еще другой интересный эксперимент. Когда я только начал молоть кофе, я купил полупрофессиональную кофемолку, и я не знал, что ты там колечком выставляешь степень помола. Она заранее была выставлена на американский кофе, поэтому я помолол очень крупно, у меня получилась ерунда совершеннейшая. Я крутанул сразу на противоположный, т.е. вместо 1 поставил сразу на 10. Помолол очень мелко. Засунул в свою машину, придавил – не идет. Ну, я тогда сильно придавил и поломал машину. Я выдавил свою прокладку. Тогда я подобрал себе нужный помол, чтобы у меня шла фильтрация. Это была 8. И я использовал весь пакет дорогого кофе за 20 евро. А потом мне было лень ехать в Рим покупать такой же кофе, я купил просто в супермаркете за 6 евро килограмм. И помолол на этой же 8 не подумав. И вдруг я вижу опасные признаки: давлю – не идет. Я уже испугался, выбросил, сделал на 7 – не идет. Сделал на 6 – пошло. Т.е. степень помола зависит от того, как прожарен кофе. Если он пережарен, то его кофемолке не режет на маленькие кусочки, а разбивает в пыль. Он становится как стекло, и эта пыль засоряет фильтр.
Галина: Спасибо большое за интересную лекцию. Меня зовут Галина, я не представилась. Скажите, пожалуйста, в результате каких физических законов образуется пленочка на какао, когда его варят?
Андрей Варламов: Это сильный ход, я про какао ничего не говорил. Я не знаю.
Галина: Мало ли, может вы знаете физику какао.
Андрей Варламов: На кофе, когда остывает, образуются интересные структуры. Самоорганизация происходит. Это какие-то нелинейные процессы.
По идее сначала расслоение должно происходить. Это без молока или с молоком?
Галина: С молоком.
Андрей Варламов: Так чего ж вы от меня хотите? Там пенка может быть от самого молока. Вы меня загоняете на страшную территорию, где физика уже отказывает.
Галина: А вот когда варится манная каша, и образуются комочки. Только от того, что плохо промешивается, и не хватает воды или какие-то специфические вещи?
Андрей Варламов: Я бы сказал, что плохо помешано. Но вы меня переоцениваете.
Галина: Последний вопрос, на него вы точно ответите. Когда и как вы начали заниматься этой темой, почему она вам интересна?
Андрей Варламов: Мне повезло в жизни, у меня были хорошие учителя. В Киеве, в физико-математической школе, ей сейчас 50 лет исполняется. И во дворце пионеров в Киеве были хорошие учителя. Потом я учился на физтехе. Мне всегда казалось, поскольку у меня были хорошие учителя, хорошо бы и другим ребятам рассказать. Лев Григорьевич Асламазов, с которым мы когда-то написали первую версию этой книги, он был совершенно замечательный преподаватель и ученый. Он мне говорил, неизвестно какая польза от наших научных работ, но если мы приведем в науку хоть одного Эйнштейна, то наша роль выполнена. Журнал Квант выполнял такую роль. Когда мы писали эту книжку, у меня было две цели: первая – показать, что мир вокруг нас полон физики; а второе – есть специальные люди, называются физиками, которые умеют эту физику перевести в цифры. Как говорится, много званных, но немного избранных. И журнал Квант многих звал. Тираж Кванта был 240 000. Не нужно столько физиков. Но люди получали удовольствие. Кто-то приходил на физтех, в МГУ, в МИФИ, в очень хорошие наши физические вузы, и становился профессионалом.
Мария. Расскажите про мясо в микроволновке. Оно там совсем невкусное?
Андрей Варламов. Именно это меня и привлекло к физике на кухне. Потому что году в 90, я, будучи первые годы в Италии, купил себе микроволновую печь. Я приходил поздно с работы, взял из холодильника кусок мяса, посолил, поперчил и засунул его в микроволновку. Она была старая, без гриля, без вращений. Просто засунул кусок, он выглядел жареным через некоторое время. Я начал его резать и в центре нашел лед. Я посмотрел печь. Она 2400 МГц, я посчитал, какой длине волны это соответствует -12 см. И понял, что я попал на узел. Там был просто узел электромагнитного поля. За счет теплопроводности тепло не успело дойти. Сейчас, конечно, печки гораздо более навороченные. Тем не менее, я лично использую микроволновку только для разогрева. Есть всякие рецепты, как готовить. Никуда не денешься, кухня должна меняться. Хороший пример современной кухни – мороженое, сделанное с помощью жидкого азота. Когда вы делаете с помощью мороженицы, там могут образовываться кристаллики льда, если там медленно температура меняется, что неприятно. Если вы выливаете жидкий азот, он никакого вреда не приносит, это наш воздух, но охлаждение происходит так быстро, что кристаллики не успевают вырасти. Это мороженое удивительно гомогенно. А вкусовые качества те же самые. Я сторонник традиционной кухни. Этим люди давно занимаются, когда начали костры жечь, мамонта. Поэтому не надо отрицать опят поколений. Машина эспрессо хорошо получилась. Но не все новое хорошо.
Спасибо вам большое за терпение!
[if !mso]>