Дата
Автор
Геннадий Кравченко
Источник
Сохранённая копия
Original Material

«Единый дерибан» в Крыму: миллиарды на газификацию

Прокладка труб газопровода в Крыму, иллюстрационное фото

В 2020 году российский глава Крыма Сергей Аксенов подписал 2048 распоряжений, из которых около 90% касаются выбора без конкурса подрядчиков для выполнения государственных контрактов. В среднем, по 7-8 подобных распоряжений в каждый рабочий день. В текущем году ситуация аналогичная: по состоянию на середину октября уже подписано почти 1600 распоряжений. Некоторые из них касаются вопросов газификации.

Вполне понятно, почему госконтракты получает ООО «Черноморнефтегаз газификация» (ИНН 9108121617; КПП 910201001), образованное в 2018 году и являющееся дочкой ГУП «Черноморнефтегаз», созданного после аннексии Крыма Россией на базе одноименного украинского госпредприятия.

Так, в декабре прошлого года ООО «Черноморнефтегаз газификация» получило контракт ценой 941 534 178 рублей на строительство газопровода высокого давления и ГРП для газоснабжения сел Акимовского направления Нижнегорского района Крыма, а в январе нынешнего – на строительство сетей газоснабжения села Горностаевка в Ленинском районе Крыма за 175 215 000 рублей. Всего предприятие за три года деятельности получило 8 госконтрактов на общую сумму 1 млрд 652 млн рублей.

Само ГУП «Черноморнефтегаз» как госпредприятие занимается всеми крупными проектами на полуострове. Так, оно будет подрядчиком строительства газораспределительной станции под Феодосией, а также аналогичных объектов в Бахчисарайском районе и в Ялте. Генеральная проектная организация для этих ГРС – «Черноморнефтегаз Газификация».

Новости без блокировки и цензуры! Установить приложение Крым.Реалии для iOS і Android.

Свои проверенные «крымские ребята»

Для проектов меньшего масштаба российские власти Крыма подбирают исполнителей без конкурса, методом выбора единственного подрядчика – такую процедуру предусмотрели специально внесенными поправками в федеральный закон № 44-ФЗ «О контрактной системе в сфере закупок товаров, работ, услуг для обеспечения государственных и муниципальных нужд». Многие из избранных предприятий имеют крымскую прописку.

Так, симферопольское ООО «Альфагазинвест» (ИНН 9102014070; КПП 910201001) в этом году получило всего один контракт в сентябре на 12 142 430 рублей на строительство газопровода высокого давления от Судака до села Дачное. Но в предыдущие годы фирмой в качестве единственного подрядчика освоен 21 контракт на общую сумму 1 млрд 68,6 млн рублей.

По российскому законодательству предприятие перерегистрировано летом 2014 года, уставной капитал 589293 рубля, численность персонала 89 человек, гендиректор Конищев Сергей Михайлович. Учредителей в данный момент двое в равных доляхШпилевская Татьяна Владимировна и Ясина Елена Владимировна. До июня 2019 года долей в 68% владела Копкова Нина Павловна, с украинских времен она также являлась директором этого предприятия.

Для ООО «СимИнжГаз» (ИНН 9102042920; КПП 910901001) из Симферополя с 2016 года в качестве единственного подрядчика отписаны 48 госконтрактов на общую сумму 166 млн 857 тыс. рублей.

Директор предприятия Шаров Юрий Николаевич, учредители Жиленко Ростислав Игоревич и Ломакин Роман Александрович.

ООО «ЭДЕЛЬВЕЙС» (ИНН 9105001463; КПП 910501001), зарегистрированное в поселке Октябрьское Красногвардейского района Крыма, получило на полуострове ряд контрактов на строительство сетей газоснабжения: в селе Некрасово Красногвардейского района – 51 457 456 рублей, в селе Стахановка Первомайского района – 86 700 000 руб., приюта для животных в Симферополе по ул. Крымской Правды, 6 – на 3 219 096 руб.

Предприятие создано в октябре 2014 года, директор Нарзуллаев Исмат Усманович, но госконтракты стало получать, когда в сентябре 2019 года у фирмы сменился учредитель, которым стала Павловская Алла Владимировна.

«Юные», но тоже свои

Когда созданные год-два назад предприятия вдруг без конкурса получают многомиллиардные подряды, иначе как везением это не объяснишь. Но если копнуть поглубже, выясняются интересные факты.

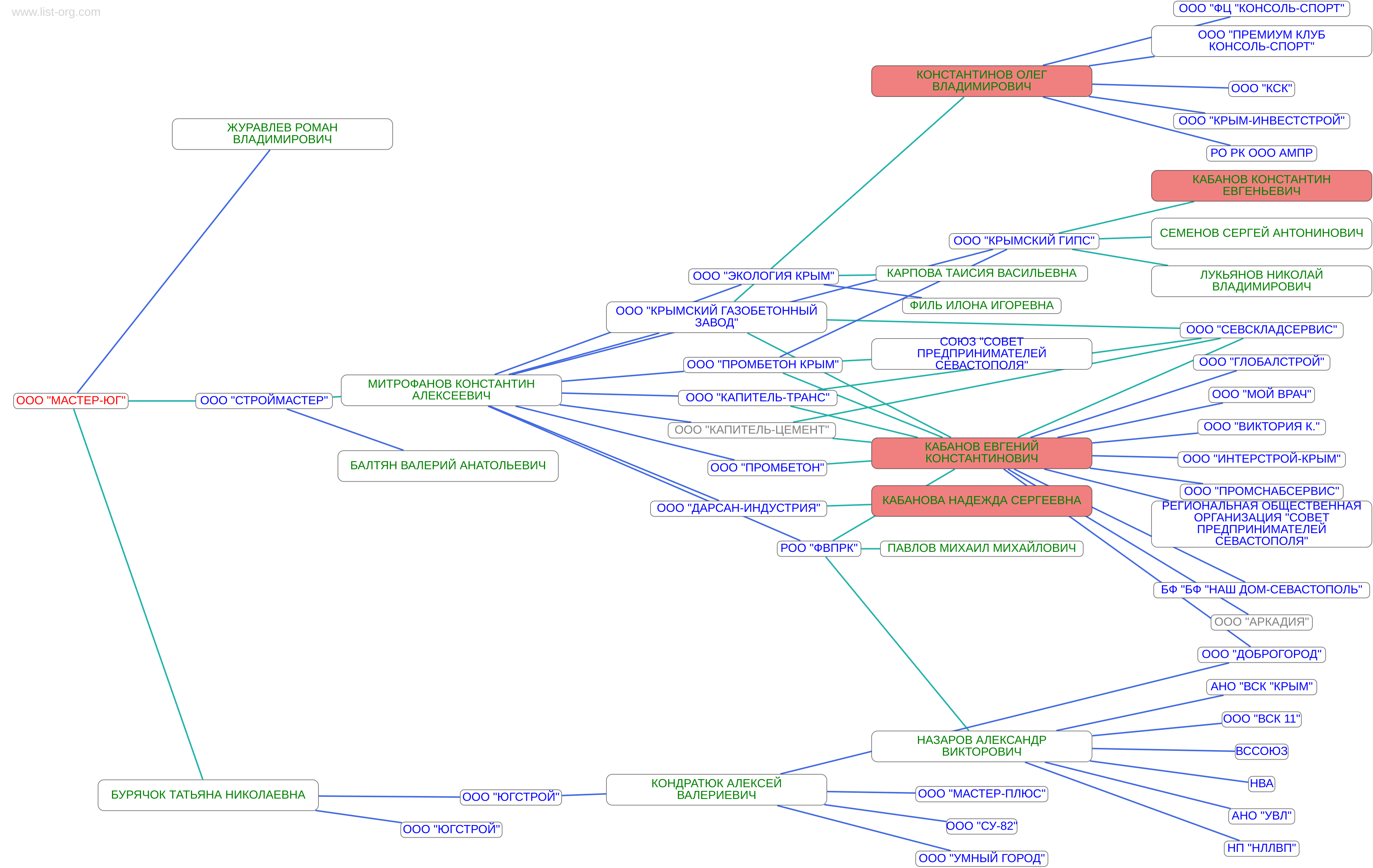
Например, ООО «Мастер-Юг» (ИНН 9201527690; КПП 210101001) получило контракт на 8 998 946 рублей на строительство разводящих сетей газопровода среднего давления в селе Оленевка Черноморского района.

Эта фирма образована в марте 2019 года в Симферополе, гендиректор Журавлев Роман Владимирович, он же с августа нынешнего года единственный учредитель. Первоначальным учредителем была Бурячок Татьяна Николаевна, через год доля в 74% перекочевала к Журавлеву, а оставшиеся 26% – к ООО «Строймастер» (ОКПО 00222485).

Последнее было учреждено в 2014 году, с 2016 года учредителем значился Митрофанов Константин Алексеевич, с 2019 года «Строймастер» вообще завязан на офшорную компанию – Мертенс Корп. «Mertens Corp.» (Маршалловы Острова, Мн 96960, Маджуро, остров Аджелтэйк, Аджелтэйк Роуд, Траст Компани Комплекс).

Упомянутый Митрофанов является учредителем и гендиректором ряда крымских и севастопольских предприятий, среди которых ООО «Капитель-Цемент», ООО «Крымский Газобетонный Завод», ООО «Дарсан-Индустрия», ООО «Промбетон Крым», ООО «Крымский Гипс».

Дерево связей ООО «Мастер-Юг» по данным сайта https://www.list-org.com/company/12228840/graph

Дерево связей ООО «Мастер-Юг» оказалось на удивление разветвленным. И фамилии в нем известные: Кабанов Евгений Константинович и его отец Кабанов Константин Евгеньевич, Кабанова Надежда Евгеньевна, Константинов Олег Владимирович и другие.

Прошлый год для ООО «Мастер-Юг» был весьма удачливым. Кроме «копеечного» газопроводного контракта оно получило еще два на строительство водоводов, один из которых аж на 4 млрд 435 млн 219 тыс. 968 рублей – для реконструкции водовода Феодосия – Судак. Всего за год без конкурса предприятие «одарено» госконтрактами на сумму 4 млрд 608,3 млн рублей.

В заключение стоит добавить, что электронная почта ООО «Мастер-Юг» – t.tkachenko@interstroi.com.ru – находится на домене сайта известной крымской девелоперской компании «Интерстрой».

Скриншот с сайта list-org.com с контактными данными ООО «Мастер-Юг»

ООО «Строительство коммунальных систем» (ИНН 9102266084; КПП 910201001), образованное в августе 2020 года в Симферополе, тоже можно отнести к «молодым да ранним». Оно получило всего один контракт в июне 2021 года, но зато какой – на строительство сетей газоснабжения п. Акрополис Симферопольского района за 71 231 659 рублей и строительство сетей водоснабжения в кварталах «Гаспринского», «Ана-Эли» с. Урожайное Симферопольского района за 41 931 975 рублей.

Директором предприятия является Кобылко Денис Александрович, учредители – ООО «АК-МТ-КРЫМСПЕЦТРАНС» (ОКПО 32598683) с долей 99% и Ковлакас Любовь Алексеевна. Последняя, в свою очередь, является владельцем ООО «АК-МТ-КРЫМСПЕЦТРАНС». По такой же схеме, как и ООО «Строительство коммунальных систем», летом 2020 года учреждены еще два предприятия – ООО «АК-ДОРСТРОЙ» и ООО «АК БЮРО «ПРОЕКТ», активной деятельности пока не ведущие.

Дерево связей ООО «Строительство коммунальных систем» (ООО «СКС») по данным сайта https://www.list-org.com/company/12732587/graph

Первоначальным учредителем ООО «АК-МТ-КРЫМСПЕЦТРАНС» являлся Ковлакас Константин Николаевич, почетный гражданин города Новороссийска, капитан 1 ранга запаса, кандидат экономических наук, заслуженный работник транспорта Российской Федерации. В разные годы Константин Ковлакас был генеральным директором ЗАО «ЛУКОЙЛ-Черноморье», членом Совета директоров ОАО «Новороссийский морской торговый порт», первым заместителем генерального директора ОАО «Скоростные магистрали» – дочерней компании ОАО «РЖД».

«Гастролеры»

«Гастролерами» иногда называют в России предприятия, которые осваивают госконтракты не в своем регионе. Но одно дело выиграть такой контракт на аукционе и совершенно другое быть выбранным местной властью без конкурса в качестве «единственного подрядчика». Чем при этом руководствуются чиновники, только им ведомо.

ООО «Сантехнефтегаз» (ИНН 2312242376; КПП 231201001) из Краснодара в текущем году получило от крымской власти два таких контракта по строительство сетей газоснабжения в разных районах Судака на суммы 26 967 216 и 205 73 010 рублей.

Фирма образована в 2016 году, директор и учредитель Швыдкий Николай Владимирович. В 2020 году предприятие также по госконтракту поставляло трубы из полиэтилена для Водоканала города Севастополя. А вот в родном Краснодаре с госконтрактами у ООО «Сантехнефтегаз» как-то дело не идет.

Еще одна краснодарская фирма – ООО «Газ-Премиум» (ИНН 2309136650; КПП 231101001) также успешно работает в Крыму, занимаясь по госконтрактам проектированием газовых сетей, а также инженерными изысканиями в данной отрасли. С 2016 года ООО «Газ-Премиум» получило от крымских властей 51 контракт на общую сумму 371 835 813 рублей. Заказчиками выступали и Минтопэнерго Крыма, и ГУП «Крымгазсети» и администрации крымских городов и районов, проявляя поразительное единодушие в выборе подрядчика.

Интересно, что в своем Краснодарском крае эта фирма с 2015 года получила госконтрактов менее чем на 60 миллионов рублей, а в Крыму – в шесть раз больше. По ее проектам строила газопроводы, в том числе и вышеупомянутое краснодарское ООО «Сантехнефтегаз». Зарегистрировано ООО «Газ-Премиум» в 2013 году, генеральный директор и один из учредителей Цаплина Наталья Степановна, второй учредитель Хрущ Михаил Юрьевич.

Газификация села Резервное под Севастополем. Иллюстрационное фото

ООО «ФОРТУНА +» (ИНН 5404041266; КПП 540401001) из Новосибирска, созданное в 2016 году, также получило в Крыму ряд «газовых» контрактов. За23 792 796 рублей предприятие построит газопроводные сети в Белогорске, за 68 115 000 рублей – в селе Портовое Раздольненского района, за 83 182 35 рублей в селе Хуторок Сакского района. И еще в разных районах Крыма на суммы 8 955 894, 27741086, 10946458, 10384066 рублей. Стоит отметить, что в родной Новосибирской области с августа 2019 года фирма не получила ни одного госконтракта.

ООО «Строительная Компания «КубаньСтройСети» (ИНН 2309156247; КПП 230801001) тоже из Краснодара, зарегистрировано летом 2017 года, гендиректор и учредитель Дольников Николай Юрьевич. От властей Крыма фирма получила контракты на строительство сетей газоснабжения сел Ключевое и Отважное Кировского района – 103 375 000 рублей, села Криничное Белогорского района – 34 976 024 рублей и на строительство подводящего водовода к пос. Аджимушкай в Керчи – 49 843 768 рублей.

И, наконец, ООО «ОРТЭМ» (ИНН 3202011138; КПП 324501001) из Брянска, зарегистрированное в 2016 году, тоже стабильно получает контракты по распоряжениям за подписью Сергея Аксенова. Так, в апреле нынешнего года – на строительство сетей газоснабжения села Трудовое Симферопольского района с ценой контракта 384 млн рублей. В 2017-2020 годах – еще 14 контрактов на общую сумму 362 746 746 рублей. Итого – 746,7 млн рублей. При этом в Брянской области и других регионах России ООО «ОРТЭМ» с 2014 года по настоящее время получило контрактов на 172,8 млн рублей. Фирма существует с 2006 года, директор и учредитель Карпиков Сергей Игоревич.

Крым.Реалии направили в указанные предприятия соответствующие информзапросы, но на момент публикации материала ответов на них до сих пор не получили.

В качестве эпилога

25 июня 2021 года Сергей Аксенов подписал распоряжение №868-рг «О создании Регионального штаба по газификации Республики Крым». В составе штаба – крымские министры и замминистры, советники, директор ГУП «Крымгазсети» и т. п.

«Основной задачей Регионального штаба является обеспечение согласованных действий территориальных органов федеральных органов исполнительной власти, органов государственной власти Республики Крым, подведомственных организаций, предприятий и учреждений, а также иных заинтересованных организаций по вопросам обеспечения подводки газа до границ негазифицированных домовладений», – записано в Положении о региональном штабе.

А 29 июля распоряжением Аксенова №1095-рг ГУП «Крымгазсети» определен региональным оператором газификации Крыма.

Учитывая это, можно предположить, что теперь процесс распределения средств «единственным подрядчикам» пойдет еще быстрее.

читать >

FACEBOOK КОММЕНТАРИИ: