Кишечные бактерии улучшают память — это показал эксперимент на пчёлах
Один из видов пищеварительных лактобацилл производит вещество, необходимое для полноценной работы клеток мозга.

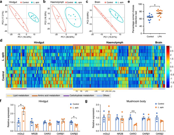
Прямую связь между составом кишечной микробиоты и способностью к долговременному запоминанию выявила команда учёных из Китая, Великобритании и Финляндии в результате эксперимента со шмелями (родом насекомых из семейства настоящих пчёл). Полученные данные, которые исследователи описали в журнале Nature, могут быть применимы и к людям.
Учёные выбрали пчёл, потому что их кишечная микробиота напоминает таковую у человека — она тоже состоит из множества видов бактерий, хоть её состав и несколько проще, чем у людей. Главную роль в пищеварении этих насекомых играют пять видов бактерий, на которых и сосредоточили своё внимание исследователи.
Испытуемых шмелей выпускали на волю в помещении с десятью «цветками» в виде пластинок с углублением в центре. «Цветки» одного цвета содержали сладкий сироп, «цветки» другого цвета — горький раствор. За пять коротких сеансов пчёлы связывали цвет «цветка» с его содержимым и начинали сразу избегать «горьких цветов». При этом пластинки между сеансами тщательно мыли спиртом, чтобы уничтожить возможные ароматические метки пчёл.

После этого шмелей запирали на три дня и снова выпускали на волю, следя за тем, какие «цветы» они выбирают. Как и ожидалось, за такое время насекомые успевали подзабыть связь между цветом «цветка» и его содержимым. Тогда учёные начали повторять эксперимент снова и снова, используя разные цвета для «цветков» и регулируя численность разных видов бактерий в кишечнике пчёл.
Один из этих видов — Lactobacillus apis — показал очень сильное влияние на способность шмелей запоминать цвет горьких «цветков». Когда исследователи увеличивали концентрацию этих бактерий в пищеварительной системе пчёл — они после трёхдневного перерыва почти сразу начинали избегать нежелательные пластинки, как будто перерыва не было вовсе.
Дополнительные опыты с другими видами бактерий показали, что речь идёт не о корреляции, а о причинно-следственной связи: на долговременную память прямо влияет количество Lactobacillus apis в пищеварительной системе.
Учёным также удалось понять, почему так происходит. Оказалось, Lactobacillus apis участвуют в производстве глицерофосфолипидов — химических веществ, которые необходимы для полноценной работы мембран нервных клеток. Три года назад австралийские учёные даже предлагали добавки глицерофосфолипидов как способ поддержки мозга человека при старении. Когда исследователи вместо бактериальных добавок использовали непосредственно глицерофосфолипиды — эксперименты показали тот же уровень улучшения долговременного запоминания у шмелей.

Исследование показывает новую роль симбиотической связи кишечных микробов с остальным организмом — в данном случае, организмом пчелы, но учёные считают, что такой же механизм действует и у человека. Бактерий в кишечнике человека как минимум столько же, сколько клеток во всём его теле, и они оказывают очень сильное влияние на физиологию и даже психику.
#новости #биология #медицина