Дата
Автор
Геннадий Кравченко
Источник
Сохранённая копия
Original Material

Как продолжают «единый дерибан» в Крыму: строительство и ремонт

Коллаж

СИМФЕРОПОЛЬ – Государственные подряды на строительство и капитальный ремонт в Крыму находятся на одном из первых мест по объему выделяемых российскими властями средств. И хотя полномочия российского главы Крыма по назначению подрядчиков без конкурса были сильно урезаны с нового года, Сергей Аксенов продолжает раздавать многомиллионные контракты приближенным к чиновникам фирмам. Подробнее об этом читайте в материале Крым.Реалии.

Бюджетный урожай на ниве строительства

В разы, если не в десятки раз уменьшилось количество «халявных» – безконкурсных – контрактов для «единственных подрядчиков». Тем не менее, среди них, как говорится в комедии Александра Грибоедова, «Ба! Знакомые все лица!»

Фигурант расследований Крым.Реалии севастопольское ООО «КАПИТАЛСТРОЙ» (ИНН 9204570855; КПП 920401001) определено единственным подрядчиком по завершению строительно-монтажных работ по строительству модульных врачебных амбулаторий в селах Полтавка и Новоэстония Красногвардейского района Крыма на общую сумму 39 598 256 рублей.

Эта фирма, созданная в 2018 году, в прошлом году умудрилась получить крупный контракт на 233 миллиона – на капремонт здания Керченского родильного дома. А в период с 14 по 30 декабря 2021-го в девяти распоряжениях российского главы Крыма фирме отписано строительство в крымских селах модульных врачебных амбулаторий и модульных фельдшерско-акушерских пунктов (ФАП) в количестве 21 единицы на общую сумму 391 201 332 рубля. Теперь же «Капиталстрой» довольствуется не таким крупным новым контрактом, но продолжает осваивать сотни миллионов, отписанные предприятию в минувшем году.

Дерево связей ООО «Капиталстрой», по данным сервиса List-org.com

Директором и учредителем ООО с численностью персонала два человека в настоящее время является Дьяченко Анна Юнировна. Ранее, до июня 2021 года, Анна Дьяченко была в числе учредителей другого ООО «Капиталстрой» (ИНН 9201517606; КПП 920101001), созданного в 2016-м. Сейчас учредителем фирмы-клона является Масликов Сергей Юрьевич. Этот «дубль» «Капиталстроя» также успел получить 29 госконтрактов на общую сумму более 145 млн рублей в Крыму и Севастополе. Оба ООО зарегистрированы по одному адресу в Севастополе: ул. Портовая, д. 17, помещение 1.

ООО «Компания «Климат-Сервис» (ИНН 2016080069; КПП 201601001) из города Грозный Чеченской Республики за 31 583 186 рублей построит модульное здание многофункционального центра (МФЦ) предоставления государственных и муниципальных услуг в пгт Октябрьское, а за 46 062 340 рублей – модульный МФЦ в Саках. Эта фирма – среди лидеров по получению от российских властей Крыма и Севастополя госконтрактов – общая сумма уже более 800 миллионов рублей. В прошлом году, например, ООО «Климат-Сервис» среди прочих получило контракт стоимостью 171,8 млн рублей на строительство станции приема жидких бытовых отходов в поселке Приморский под Феодосией.

Туристы в поселке Приморский под Феодосией. архивное фото

ООО «ПМК «КРЫМИНВЕСТ» (ИНН 9102231290; КПП 910901001), в соответствии с распоряжением Сергея Аксенова, построит модульный фельдшерско-акушерский пункт (ФАП) в селе Ветрянка Раздольненского района за 21 953 136 рублей. Предприятие зарегистрировано в 2017 году в селе Перово Симферопольского района, учредитель в настоящее время один – Сафронов Алексей Михайлович, он же и гендиректор. Ранее фирма уже получила 7 госконтрактов на общую сумму свыше 9 млн рублей.

На реконструкцию объектов с начала 2022 года отписан всего один контракт. Так, ООО «Строительная компания «Вега-Крым» (ИНН 9106014828; КПП 910601001) должна за 31 959 254 рубля провести реконструкцию районного краеведческого музея в пгт Красногвардейское. Предприятию этому менее года, зарегистрировано оно в этом же населенном пункте в марте 2021-го. Учредители – Голиков Александр Анатольевич и Рябоконь Константин Владимирович, первый также является гендиректором.

Капремонт за деньги госбюджета

На капитальный ремонт различных объектов с начала года в Крыму «единственным подрядчикам» отписано гораздо больше контрактов, чем на строительство. Многие компании с легкой руки российского главы Крыма «выиграли в лотерею» при распределении бюджетных средств. О некоторые из них мы уже рассказывали в расследованиях о «едином дерибане».

Например, упоминаемое выше ООО «Компания «Климат-Сервис» (ИНН 2016080069; КПП 201601001) из Чеченской Республики продолжает пачками получать контракты в Крыму. С начала года фирме отписано четыре капремонта: территории, трибун и литеры А на территории стадиона в селе Воинка Красноперекопского района; здания архивного отдела в пгт Кировское; дома культуры в селе Первомайское Кировского района; спортивной школы №2 в пгт Приморский под Феодосией.

ООО «Спецстрой» (ИНН 6166110841; КПП 616601001) из Ростова-на-Дону за 5 399 953 рубля капитально отремонтирует Центр социального обслуживания граждан пожилого возраста в Судаке. Предприятие образовано в 2018 году, уставной капитал 10 тысяч рублей, численность персонала три человека, учредитель и директор – Гафуров Абдувохид Хакимович. Уже через два месяца после создания эта фирма начала получать без конкурса госконтракты в Крыму, всего таких было 10 на общую сумму 57,825 млн рублей. Среди заказчиков – Бахчисарайский психоневрологический интернат, Солено-Озерский специальный дом-интернат для престарелых, Соколинский психоневрологический интернат.

В расследованиях Крым.Реалии упоминалось другое ООО «Спецстрой» (ИНН 6163138052; КПП 616101001), также из Ростова-на-Дону, которому 28 декабря одним распоряжением Сергей Аксенов отписал строительство в крымских селах 12 ФАП на общую сумму 254,4 млн рублей. В тот же день другим распоряжением – еще контракт по разработке ПСД для строительства девяти модульных медицинских объектов на общую сумму 7 491 500 рублей. Днем ранее для этого «Спецстроя» отписано строительство семи ФАП на общую сумму 148 963 620 рублей. Видимых связей между этими двумя ростовскими организациями с одинаковым названием нет.

ООО «Триаста» (ИНН 6671226342; КПП 668601001) из Екатеринбурга получило контракт на капремонт детсада «Теремок» в Красноперекопске за 67 250 000 рублей. Действующее с 2007 года предприятие ранее госконтракты не получало.

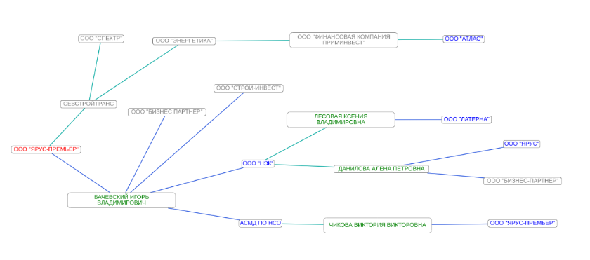
ООО «ЯРУС-Премьер» (ИНН 2311309645; КПП 231101001) выполнит работы по капремонту дома культуры в селе Александровка Красногвардейского района, общей стоимостью 28 517 756 рублей. Предприятие зарегистрировано в сентябре 2020 года в Краснодаре, учредитель и директор – Бачевский Игорь Владимирович. Ранее этот человек был учредителем ныне ликвидированного ООО «Строй-Инвест» в городе Барнаул Алтайского края России, которое также занималось госконтрактами.

Дерево связей ООО «ЯРУС-Премьер», по данным сервиса List-org.com

Через организацию «АСМД ПО НСО» Игорь Бачевский связан с Чиковой Викторией Викторовной, которая, в свою очередь является руководителем другого ООО «ЯРУС-Премьер» (ИНН 2221225334, КПП 222101001), зарегистрированного в Барнауле. Учредителем этого предприятия является Бачевская Анна Петровна и оно также ранее получало госконтракты в Крыму.

ООО «Симгидросервис» (ИНН 9102158258; КПП 910201001) займется капитальным ремонтом здания, инженерных сетей и благоустройством территории Красноперекопского краеведческого музея, цена контракта – 42 450 000 рублей. Предприятие зарегистрировано в Симферополе, гендиректор и один из учредителей Маркевич Игорь Станиславович (доля 70%), второй учредитель – Овсепьян Александра Павловна (доля 30%). За предыдущие годы это предприятие получило 34 госконтракта в Крыму на общую сумму 39,678 млн рублей.

Первый в своей истории госконтракт получило созданное в 2018 году ООО «ПРО КРЫМ ГРУПП» (ИНН 9102247645; КПП 910201001) из Керчи. Это предприятие аж за 232 990 000 рублей должно провести капремонт керченского городского дома культуры. у предприятия два учредителя – Кравченко Алексей Валентинович и Шалафан Антон Андреевич. Первый также является гендиректором ООО. Кравченко, кроме того, является директором и учредителем созданного в 2020 году ООО «Интерстрой» из Симферополя. Связано ли это ООО с одноименным «Интерстроем» Евгения Кабанова, неизвестно.

Ну и, наконец, индивидуальному предпринимателю Стрельченко Максиму Борисовичу (ИНН 920160606090) российский глава Крыма Сергей Аксенов доверил освоить немалую сумму в 68 708 142 рубля на текущем ремонте трех объектов: гидротехнических сооружений гидроузла Альминского водохранилища; переливного канала Аянского водохранилища; водосбросного канала Симферопольского гидроузла (I этап). Аналогичные работы Стрельченко выполнял в прошлом году, тогда общая стоимость двух контрактов была 23,684 млн рублей.

Дерево связей Стрельченко М. Б, по данным сервиса List-org.com

Стрельченко Максим Борисович как индивидуальный предприниматель зарегистрирован в Феодосии, но также является одним из учредителей ООО «Вегаспецстрой» (ИНН 3328431719, КПП 332801001) из российского Владимира. Предприятие «Вегаспецстрой», в свою очередь, через остальных учредителей связано с другими ООО с общим словом «Вега» в названии. Некоторые из этих фирм являются частными охранными организациями (ЧОО), которые в России обычно создают бывшие силовики.

И снова благоустройство

Предыдущая статья-расследование была полностью посвящена благоустройству в Крыму. Но, как оказалось, этой теме нет предела. 14 февраля Сергей Аксенов подписал распоряжение №105-рг «Об определении единственного подрядчика», которым отдал ООО «БЕЗОПАСНАЯ КАЧЕСТВЕННАЯ МАГИСТРАЛЬ» (ИНН 9109024221; КПП 910901001) девять контрактов по благоустройству общественных территорий в Симферополе на общую сумму 176 485 549 рублей. )

Дерево связей ООО «БК Магистраль», по данным сервиса List-org.com

Компания зарегистрирована два года назад, в феврале 2020-го, в селе Строгановка Симферопольского района, уставной фонд 10 тысяч рублей, численность персонала четыре человека. Учредитель и директор Пилипенко Олег Леонидович. Через дерево связей данного ООО просматривается все тот же «армянский след».

Крым.Реалии готовы предоставить возможность представителям упомянутых компании высказать свою позицию по поводу получения господрядов в Крыму.

читать >

FACEBOOK КОММЕНТАРИИ: