Дата
Автор
Геннадий Кравченко
Источник
Сохранённая копия
Original Material

«Единый дерибан» в Крыму: реставрационный навар

Российская «реставрация» Ханского дворца. Бахчисарай, Крым, 8 февраля 2022 года

БАХЧИСАРАЙ – Несмотря на продолжающуюся войну и оскудение российского бюджета, в Крыму продолжают раздавать без проведения конкурса контракты приближенным к власти фирмам. Одно из самых затратных мероприятий – это реставрация старинных зданий и сооружений, являющихся, в соответствии с российским законодательством, объектами культурного наследия (ОКН). На это выделены миллиарды рублей.

Реставрация Ханского дворца

Ханский дворец в Бахчисарае, варварская реконструкция которого за последние года обросла многочисленными скандалами, первый в списке по объему выделенных средств. Работы там будут проводить сразу несколько фирм.

Так, Ханским дворцом продолжит заниматься ООО «Реставрационно-строительная компания «Гефест» (ИНН 7701580306; КПП 770101001) – за 224 687 648 рублей предусмотрено выполнение реставрационных работ на объектах (II этап): Графский (светский) корпус; Ханская кухня; Конюшенный корпус; Библиотечный корпус; Соколиная башня.

Минареты в строительных лесах, Ханский дворец, декабрь 2022 года

Контракт на выполнение первого этапа реставрационных работ на указанных объектах Ханского дворца был заключен 25.12.2019 с единственным подрядчиком «РСК «Гефест» из Москвы.

Изначальная цена контракта – 265 302 650 рублей, срок исполнения 30.12.2021. Заказчиком является крымское ГАУ «Дирекция по централизованному обслуживанию и развитию учреждений сферы культуры». В сентябре 2021 года срок контракта был продлен до 30.12.2022, в ноябре 2021-го цена контракта была увеличена до 291 832 915 рублей.

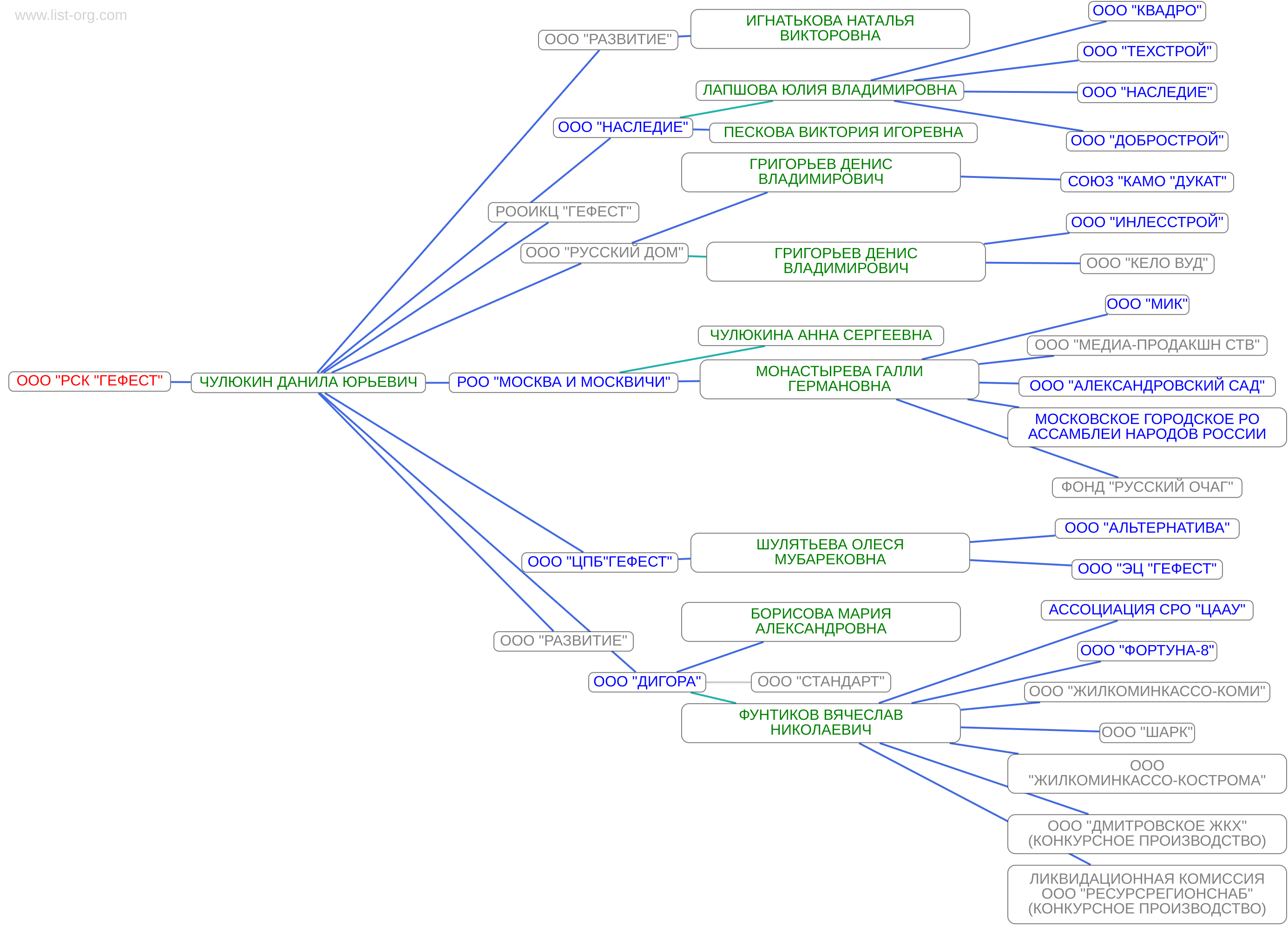
ООО «РСК «Гефест» зарегистрировано в 2005 году, генеральным директором и владельцем является Чулюкин Данила Юрьевич. Фирма успешно осваивает бюджетные контракты в качестве единственного подрядчика. По состоянию на март 2021 года таких получено на 1,9 млрд рублей, после этой даты публикации в открытых источниках прекращены из-за санкционных рисков для российских бизнесменов. Дерево связей предприятия очень разветвленное.

Дерево связей ООО «РСК «Гефест» по данным сервиса List-Org

Для российского федерального автономного учреждения (ФАУ) «РосКапСтрой» (ИНН 7718193111; КПП 771601001) глава Крыма подмахнул распоряжение на выполнение работ по сохранению ОКН федерального значения «Ханский дворец» (XVI-XIX века)». Учреждение за 626 780 942 рубля в рамках II этапа реставрации займется садами и парковыми сооружениями XVI-XVIII веков на территории дворца, в том числе благоустройством территории.

Другим распоряжением ФАУ «РосКапСтрой» отданы еще три контракта на ремонтно-реставрационные работы на объектах Ханского дворца. Среди них на Главный корпус (II этап, реставрация) выделено 363 649 913,34 рубля, Гарем (II этап, реставрация) – 156 293 884,79 рубля, Ханская мечеть (III этап, реставрация) – 91 464 085,38 рублей.

Итого на все объекты в Ханском дворец «РосКапСтрой» получил 1 238 188 825,51 рублей. ФАУ «РКС» является российским государственным учреждением, созданным Министерством строительства РФ в 2002 году, директор Максимова Юлия Геннадьевна.

Бахчисарайский ханский дворец, декабрь 2022 года, забор Посольского дворика

В апреле 2022 года с ФАУ «РосКапСтрой» были заключены контракты на реставрацию пяти объектов Ханского дворца: на I этап «Сады и парковые сооружения», «Екатерининская миля», «Главный корпус» и «Гарем», а на II этап – «Ханская мечеть».

Разработкой научно-проектной документации по реставрации объектов Ханского дворца занимались три фирмы.

Скандально известное питерское ООО «Меандр», связанное с экс-министром культуры РФ Владимиром Мединским, в августе 2018 года за 137 млн рублей обязалось разработать научно-проектную документацию по реставрации таких объектов, как «Главный корпус», «Набережная с тремя мостами», «Гарем», «Ханская кухня», «Конюшенный корпус», «Библиотечный корпус», «Соколиная башня», «Екатерининская миля» и «Графский (светский) корпус». Часть работ не была выполнена, контракт был расторгнут.

Симферопольское ООО «Кирамет» (ИНН 9102031269, КПП 910201001) разрабатывало проекты для объектов «Надгробная Ротонда» XVIII века, «Баня «Сары-Гюзель» 1533 года – за 16,8 млн рублей, а также «Сады и парковые сооружения» XVI-XVIII века и благоустройство в границах территории Ханского дворца – за 24,6 млн рублей.

АО «Реставрационные компании» (ИНН 7719810800, КПП 771901001) из Москвы разрабатывало проекты реставрации «Главного корпуса» Ханского дворца за 11,9 млн рублей и «Гарема» за 10,6 млн рублей.

Кроме упомянутых ООО «РСК «Гефест» и ФАУ «РосКапСтрой», реставрационными работами на дворцовых объектах также занимались три предприятия.

ООО «Научный Реставрационный Центр» (ИНН 9102043673, КПП 910201001) из Симферополя отреставрировало гробницы «Дюрбе Диляра-Бикеч», «Северное Дюрбе» и «Южное Дюрбе». Цена контракта – 49,6 млн рублей, работы выполнены в 2021 году.

Набережную Ханского дворца ремонтирует за 183,9 (изначально – 169,8) млн рублей с декабря 2020 года московское ООО «НСТ» (ИНН 7709475712; КПП 770901001). В ходе реконструкции набережной в стене Свитского корпуса в феврале прошлого года появилась большая трещина. Ремонт должны были закончить до 2023 года, о завершении работ не сообщалось.

Кроме того, реставрацию памятников «Надгробная ротонда» и Баня «Сары Гюзель» проводит московское ООО «СТК «Ам-Строй» (ИНН 7721794120, КПП 772101001) за 34,5 млн рублей.

Реставрацию Ханской мечети за 77,4 млн рублей должна была провести СК «Строй Мир Реконструкция», но контракт с этой фирмой был расторгнут и теперь данным объектом занимается «РосКапСтрой».

«Спасение» Воронцовского дворца и других объектов

После скандальной реставрации Воронцовского дворца, проведенной в 2018 году вышеупомянутым ООО «Меандр», данный объект теперь спасают от последствий тех работ.

Единственным подрядчиком по разработке научно-проектной документации и выполнению первоочередных противоаварийных производственных работ на объекте культурного наследия «Комплекс сооружений Воронцовского дворца» российский глава Крыма определил ООО «КРЫМЖИЛКОМФОРТ» (ИНН 9102190759; КПП 910201001). Цена контракта составила 115 930 533 рубля.

Данная фирма зарегистрирована в Симферополе в 2015 году, владельцем является Рогожин Сергей Яковлевич, гендиректором – Смирнова Елена Владимировна. ООО «КРЫМЖИЛКОМФОРТ» связано с рядом известных крымских и московских предприятий.

Дерево связей ООО «КРЫМЖИЛКОМФОРТ» по данным сервиса List-Org

В декабре прошлого года для ООО «КРЫМЖИЛКОМФОРТ» Сергей Аксенов уже выделял 40,29 млн рублей на проведение противоаварийных работ в Воронцовском дворце. Ранее за 8 754 630 рублей предприятие ремонтировало кухню и санузел во дворце «Ласточкино гнездо».

Напомним, в декабре 2018 года «Меандр» получил контракт стоимостью 353 млн рублей на реконструкцию наружных инженерных сетей и крыши главного корпуса Воронцовского дворца. В июне 2019 года сильный ветер снес временную кровлю, установленную строителями, из-за чего залы музея затопило дождем. К лету 2020 года работы так и не были окончены. В итоге контракт с подрядчиком расторгли, а российские власти Крыма через суд взыскивали с компании неустойку.

Известному по предыдущим расследованиям ООО «РемМастер» (ИНН1215136518; КПП 121501001) из Республики Марий Эл в этот раз поручены ремонтно-реставрационные работы за 17 800 000 рублей на ОКН федерального значения «Здание театра им. А.С. Пушкина 1908-1910 годы» в Евпатории.

Кроме того, «РемМастер» за 21 838 650 рублей восстановит ОКН регионального значения «Братская могила членов ревкома и советских воинов», 1918 год, 1942 год» в селе Золотое Поле Кировского района.

Эта фирма ранее получала ряд контрактов в Крыму, занимаясь, в частности, такими ОКН: здание Симферопольской городской Думы и управы (филармония) по адресу ул. Пушкина, 3 – 74 034 680 рублей; фасад здания сиротского приюта А.Я. Фабра (Совнаркомовский переулок, д. 3) – 17 275 750 рублей; братские могилы советских воинов в Красногвардейском районе – 2 515 000 рублей и в Керчи – 762 069 рублей.

Также «РемМастер» был определен подрядчиком: разработки проекта реконструкции виллы «Ксения» в Симеизе – 49 796 779 рублей, работ по сохранению дома Волошина в Коктебеле – 14 603 500 рублей, реставрации кровли музея Амет-Хана Султана в Алупке – 1 802 361 рубль. А также еще четырех контрактов на проектные работы по ОКН на общую сумму 26 824 336 рублей.

ООО «РемМастер» зарегистрировано в 2008 году, гендиректор и один из учредителей – Бурлаков Владимир Юрьевич, второй учредитель Ершов Василий Юрьевич. Предприятие имеет лицензию на деятельность по сохранению ОКН, работало на многих крупных объектах в Республике Марий Эл и в Москве.

В очередной раз российский глава Крыма не обошел вниманием АО «Баварский дом» (ИНН 7709008852; КПП 771701001), которому отдано проведение производственных работ по сохранению объекта культурного наследия «Здание женской Романовской гимназии» (II этап) в Керчи, с ценой контракта 272 062 843 рублей.

Здание женской Романовской гимназии в Керчи, 2017 год

«Баварский дом» хорошо «развернулся» в Крыму. Фирма разработала научно-проектную документацию и уже провела или проводит работы по сохранению следующих ОКН: Гора Митридат в Керчи, обелиск Славы на горе Митридат – 11 713 409 рублей, здание женской Романовской гимназии в Керчи – 440 456 224 рублей, Мемориальный комплекс «Аджимушкай» – 13 304 549 рублей, «Лестницы Большие и Малые» в Керчи по ул. Театральная и ул. 23 Мая 1919 года – 36 573 500 рублей, «Дача Стамболи» в Феодосии – 163 709 447 рублей. И еще ряд не очень крупных объектов.

ООО «Баварский дом» образовано в 2003 году, имеет юридический адрес в Москве, генеральный директор Орлов Алексей Яковлевич. Правопредшественником фирмы является ЗАО «Быково» (ИНН5040009104, ОГРН 1025005118588). Учредителей у «Баварского дома» два – упомянутое ЗАО «Быково» и немецкая фирма «Шайдл Интер-Хаус Гмбх» (85368, Моосбург, Егерландштрассе, 27). Последняя имеет в уставном фонде предприятия долю в 57%. Евросоюз по-прежнему не обращает внимание на нарушение режима санкций в отношении работы в Крыму.

Роскомнадзор пытается заблокировать доступ к сайту Крым.Реалии. Беспрепятственно читать Крым.Реалии можно с помощью зеркального сайта: https://d2jduskvyk8u3n.cloudfront.net/. Также следите за основными новостями Telegram, Instagram и Viber Крым.Реалии. Рекомендуем вам установить VPN.

читать >

Аннексия Крыма Россией

В феврале 2014 года вооруженные люди в форме без опознавательных знаков захватили здание Верховной Рады АРК, Совета министров АРК, а также симферопольский аэропорт, Керченскую паромную переправу, другие стратегические объекты, а также блокировали действия украинских войск. Российские власти поначалу отказывались признавать, что эти вооруженные люди являются военнослужащими российской армии. Позже президент России Владимир Путин признал, что это были российские военные.

16 марта 2014 года на территории Крыма и Севастополя прошел непризнанный большинством стран мира «референдум» о статусе полуострова, по результатам которого Россия включила Крым в свой состав. Ни Украина, ни Европейский союз, ни США не признали результаты голосования на «референдуме». Президент России Владимир Путин 18 марта объявил о «присоединении» Крыма к России.

Международные организации признали оккупацию и аннексию Крыма незаконными и осудили действия России. Страны Запада ввели экономические санкции. Россия отрицает аннексию полуострова и называет это «восстановлением исторической справедливости». Верховная Рада Украины официально объявила датой начала временной оккупации Крыма и Севастополя Россией 20 февраля 2014 года.

FACEBOOK КОММЕНТАРИИ: